形成地下裂隙承压水的水文地质条件是( )。A.松散岩层构成的自流盆地积水 B.构造断裂带的深部含水 C.岩层溶蚀后的构造盆地贮水 D.地表水体与导水...

作者: tihaiku 人气: - 评论: 0
问题 形成地下裂隙承压水的水文地质条件是( )。
选项 A.松散岩层构成的自流盆地积水 B.构造断裂带的深部含水 C.岩层溶蚀后的构造盆地贮水 D.地表水体与导水断层连通
答案 B
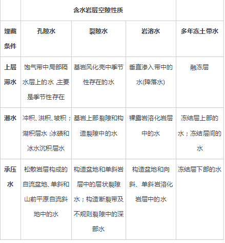
解析 本题考核的是地下裂隙承压水的水文地质条件。地下裂隙承压水的水文地质条件见下表。 地下水的基本类型表

相关内容:地下,裂隙,承压,水文地质,条件,岩层,构成,盆地,积水,构造,断裂带,深部,地表,水体,导水

猜你喜欢

发表评论
更多 网友评论0 条评论)
暂无评论

访问排行

Copyright © 2012-2014 恰考网 Inc. 保留所有权利。 Powered by tikuer.com

页面耗时0.0672秒, 内存占用1.04 MB, Cache:redis,访问数据库17次