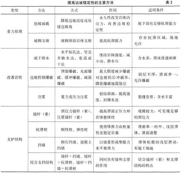
在矿山边坡工程中,提高边坡稳定性的主要方法,正确的是()。A.当采用预应力锚杆(索)方法时,其目的是提高滑面正压力和岩体整体性 B.当坡下部有足够抗滑能...

作者: tihaiku 人气: - 评论: 0
问题 在矿山边坡工程中,提高边坡稳定性的主要方法,正确的是()。
选项 A.当采用预应力锚杆(索)方法时,其目的是提高滑面正压力和岩体整体性 B.当坡下部有足够抗滑能力应采用边坡控制爆破的方法 C.当滑体松散的浅层滑动时,应采用坡脚支墩的方法来提高边坡稳定性 D.通过削坡减载的方法,以达到永久性改变岩体内应力,进而改善边坡稳定性 E.当滑床渗透困难时,应采用综合支挡结构进行维护
答案 AD
解析 本题考核的是提高边坡稳定性的主要方法。提高边坡稳定性的主要方法见表2。

相关内容:矿山,边坡,工程,方法,预应力,锚杆,目的,压力,岩体,整体性,当坡,抗滑

猜你喜欢

发表评论
更多 网友评论0 条评论)
暂无评论

访问排行

Copyright © 2012-2014 恰考网 Inc. 保留所有权利。 Powered by tikuer.com

页面耗时0.0433秒, 内存占用1.05 MB, Cache:redis,访问数据库19次