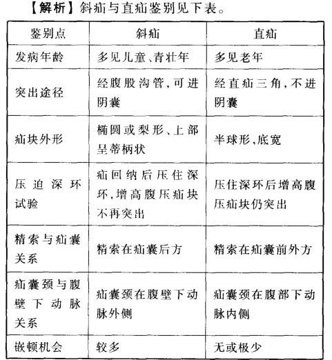
腹股沟斜疝特点是 A.多见于老年B.疝囊颈在腹壁下动脉内侧C.半球形,基底较宽D.疝囊颈在疝囊前外方E.疝囊颈在腹壁下动脉外侧

作者: rantiku 人气: - 评论: 0
问题 腹股沟斜疝特点是 A.多见于老年 B.疝囊颈在腹壁下动脉内侧 C.半球形,基底较宽 D.疝囊颈在疝囊前外方 E.疝囊颈在腹壁下动脉外侧
选项
答案 E
解析

猜你喜欢

发表评论
更多 网友评论0 条评论)
暂无评论

访问排行

Copyright © 2012-2014 恰考网 Inc. 保留所有权利。 Powered by tikuer.com

页面耗时0.0315秒, 内存占用1.03 MB, Cache:redis,访问数据库19次