男性,74岁,右侧腹股沟区可复性肿块8年。查体:病人直立时,在腹股沟内侧端、耻骨结节上外方有一4cmX4cm半球形肿物,未进入阴囊,平卧后自行消失。 该...

作者: tihaiku 人气: - 评论: 0
问题 男性,74岁,右侧腹股沟区可复性肿块8年。查体:病人直立时,在腹股沟内侧端、耻骨结节上外方有一4cmX4cm半球形肿物,未进入阴囊,平卧后自行消失。 该病人最可能的诊断是
选项 A.股疝 B.隐睾 C.交通性鞘膜积液 D.腹股沟斜疝 E.腹股沟直疝
答案 E
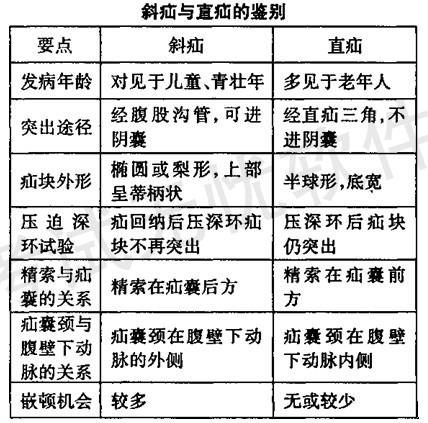
解析 腹股沟直疝的发病机制:腹股沟直疝是经直疝三角突出形成,都由于腹壁松弛,腹压增高所致。因疝囊颈宽大,一般直疝不会嵌顿,也不进入阴囊。多发生于年老体弱者。斜疝与直疝的鉴别诊断见下表:

相关内容:男性,腹股,复性,肿块,病人,耻骨,结节,外方,4cmX4cm,球形,肿物,阴囊

猜你喜欢

发表评论
更多 网友评论0 条评论)
暂无评论

访问排行

Copyright © 2012-2014 恰考网 Inc. 保留所有权利。 Powered by tikuer.com

页面耗时0.0331秒, 内存占用1.04 MB, Cache:redis,访问数据库19次