阅读下列材料,回答相关问题: (1)《义务教育历史课程标准》规定:掌握独立自主的和平外交政策;了解新中国成立初期的外交活动等基本史实。 (2)课文摘录...

作者: tihaiku 人气: - 评论: 0
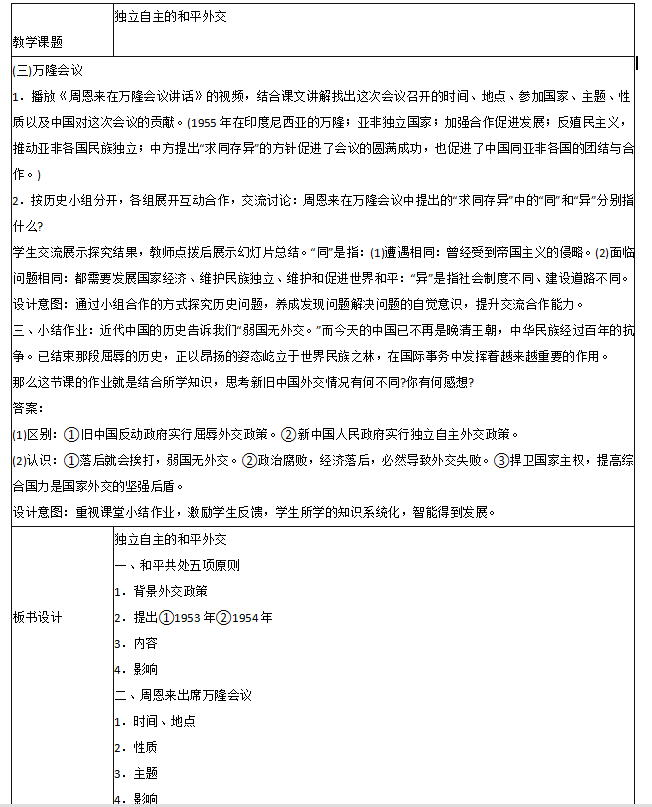
问题 阅读下列材料,回答相关问题: (1)《义务教育历史课程标准》规定:掌握独立自主的和平外交政策;了解新中国成立初期的外交活动等基本史实。 (2)课文摘录 1953年底.我国政府同印度就两国西藏地区的关系问题进行谈判。周恩来在接见印度代表团时,首次提出按照互相尊重领土主权、互不侵犯、互不干涉内政、平等互惠、和平共处五项原则.作为处理两国关系的原则。第二年,周恩来访问印度和缅甸,分别与印度总理尼赫鲁、缅甸总理吴努发表联合声明。双方一致同意以和平共处五项原则作为指导中印、中缅两国关系的基本原则。在三国总理的积极倡导下,和平共处五项原则在国际上产生深远影响,被世界上越来越多的国家所接受,成为处理国与国之间关系的基本准则。 1955年.众多亚非独立国家的首脑,聚集在印度尼西亚的万隆,举行第一次没有殖民主义国家参加的亚非国际会议,讨论保卫和平、争取民族独立和发展民族经济等共同关心的问题。 会上。帝国主义国家挑拨一些国家的代表当着中国代表的面攻击共产主义,甚至怀疑中国对邻国搞“颠覆”活动。针对帝国主义破坏会议的阴谋和各国间的矛盾、分歧,中国代表团团长周恩来提出“求同存异”的方针,促进了会议的圆满成功,也促进了中国同亚非各国的团结与合作。 要求:根据课程标准要求和课文内容,设计出相关的教学过程,包括教学环节、教师活动和学生活动,并说明设计意图。
选项
答案
解析

相关内容:材料,相关,问题,义务教育历史课程标准,规定,和平,外交政策,新中国,初期,史实,课文

猜你喜欢

发表评论
更多 网友评论0 条评论)
暂无评论

Copyright © 2012-2014 恰考网 Inc. 保留所有权利。 Powered by tikuer.com

页面耗时0.0347秒, 内存占用1.05 MB, Cache:redis,访问数据库18次