根据下列材料设计教学片段。 (1)《普通高中历史课程标准(实验)》:简述鸦片战争后中国经济结构的变动和近代民族工业兴起的史实,认识近代中国资本主义产生的...

作者: tihaiku 人气: - 评论: 0
问题 根据下列材料设计教学片段。 (1)《普通高中历史课程标准(实验)》:简述鸦片战争后中国经济结构的变动和近代民族工业兴起的史实,认识近代中国资本主义产生的历史背景。 (2)课文摘录: 列强大量收购中国的农副土特产品,其中以丝、茶为大宗。它们操纵着丝、茶市场,使中国丝、茶生产服从于国际市场的需要,日趋商品化。丝、茶等农产品大量出口,减少了它们在农业经济中的自给自足成分。这在客观上促进了中国商品经济的发展,也同时瓦解着中国社会的自然经济。 鸦片战争以后,外商陆续在通商口岸私自设厂。受外商企业丰厚利润的刺激.受洋务派引进西方先进生产技术的诱导,一些官僚、地主、商人,开始投资创办近代企业。 要求:根据课程标准要求和课文内容,设计出相关的教学过程,包括教学环节,教师活动和学生活动,并说明设计意图。
选项
答案
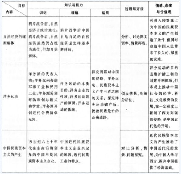
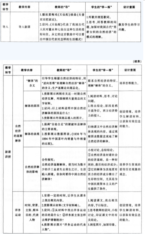
解析 一、教学目标 二、教学重点与难点 教学重点:1.中国自然经济解体的原因和中国资本主义产生的背景: 2.近代中国经济结构的变动的基本史实。 教学难点:对洋务运动的评价。 三、教学过程 {图4}

猜你喜欢

发表评论
更多 网友评论0 条评论)
暂无评论

Copyright © 2012-2014 恰考网 Inc. 保留所有权利。 Powered by tikuer.com

页面耗时0.0421秒, 内存占用1.04 MB, Cache:redis,访问数据库17次