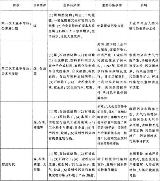
下面是某教师在授课结束阶段所做的总结: 提问:上面这个表反映出了什么问题 从中可以得到什么启示呢 生:…… 师:下面请同学们思考三个问题:(...

作者: tihaiku 人气: - 评论: 0
问题 下面是某教师在授课结束阶段所做的总结: 提问:上面这个表反映出了什么问题 从中可以得到什么启示呢 生:…… 师:下面请同学们思考三个问题:(1)如何处理好生产力的发展与人类环境的关系 (学生课前探究了第一个问题。可邀请校环保小组的学生进行简单展示) (2)在实际生活的小事中我们如何做好环境保护 (3)如果你要办一个企业.结合环境保护说说你的思路(提示学生从节能、治污系统等方面进行思考) (学生讨论。分小组作答) 小结:这节课我们结合了高一所学知识,对人类社会发展史上三次生产力飞跃的重大发明:蒸汽机、电的广泛使用、互联网进行了学习,还从历史的角度增加了环保问题,思考了生产力的发展与人类环境的关系。环境保护是全球的责任,是每一个人的责任,是你我的责任。 问题:请对该教师所做的课堂总结予以评价。
选项
答案
解析 此处设问点出了本节课整合的目标,通过讨论,达到了整合知识的知识与能力目标。培养了学生通过史料分析问题的能力;情感、态度与价值观目标。得出这样的价值观:我们要注意处理好生产力发展与环境保护的关系,走可持续发展的道路;并要求学生学以致用,解决教师提出的三个问题,这几个问题是对之前整合的内容的更深入的思考,是结合现实生活解决问题。 教师在本课中还整合了其他教学资源,如邀请学校环保小组的学生展示相关内容。不过,后面的三个设问与历史课堂的结合度不是很高。尤其是最后一个问题,学生是否能在没有预习的情况下做出回答 设计者当时没有能很好地考虑这一问题。

相关内容:下面,教师,阶段,提问,问题,启示,思考,三个

猜你喜欢

发表评论
更多 网友评论0 条评论)
暂无评论

Copyright © 2012-2014 恰考网 Inc. 保留所有权利。 Powered by tikuer.com

页面耗时0.0396秒, 内存占用1.04 MB, Cache:redis,访问数据库18次