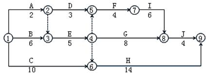
某工程双代号网络计划如下图所示,其关键工作有( )。 A.工作B.E.F.I B.工作D.F.I.J C.工作B.E.G D.工作C.H

作者: tihaiku 人气: - 评论: 0
问题 某工程双代号网络计划如下图所示,其关键工作有( )。
选项 A.工作B.E.F.I B.工作D.F.I.J C.工作B.E.G D.工作C.H
答案 A
解析 本题考查的是关键路线法(CPM)。关键线路:①→③→④→⑤→⑦→⑧→⑨和①→③→④→⑥→⑨。关键工作:B、E、F、H、I、J。

相关内容:工程,代号,网络,计划,下图,关键,工作,B.E.F.I,D.F.I.J

猜你喜欢

发表评论
更多 网友评论0 条评论)
暂无评论

访问排行

Copyright © 2012-2014 恰考网 Inc. 保留所有权利。 Powered by tikuer.com

页面耗时0.0406秒, 内存占用1.05 MB, Cache:redis,访问数据库20次