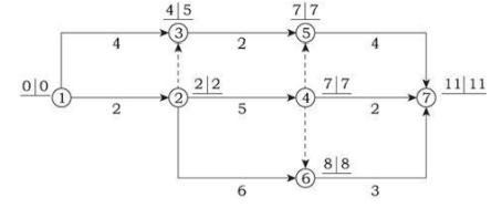
某工程双代号网络计划如下图所示,图中已标出每个节点的最早时间和最迟时间,下列参数计算错误的是( )。 A、工作 1-2 为关键工作 B、工作 1-...

作者: tihaiku 人气: - 评论: 0
问题 某工程双代号网络计划如下图所示,图中已标出每个节点的最早时间和最迟时间,下列参数计算错误的是( )。
选项 A、工作 1-2 为关键工作 B、工作 1-3 的自由时差为 1 C、工作 3-5 为非关键工作 D、工作 4-7 的总时差为 2
答案 B
解析 考点:双代号网络计划时间参数的计算。图中数据表明,该网络图的关键线路有两条分别是:①→②→⑥→⑦;①→②→④→⑤→⑦。工作 1-3 的自由时差为 0。参见教材 P50。

相关内容:工程,代号,网络,计划,下图,图中,节点,时间,参数,错误,工作,关键

猜你喜欢

发表评论
更多 网友评论0 条评论)
暂无评论

访问排行

Copyright © 2012-2014 恰考网 Inc. 保留所有权利。 Powered by tikuer.com

页面耗时0.0367秒, 内存占用1.05 MB, Cache:redis,访问数据库20次