某工程双代号网络计划中各节点的最早时间与最迟时间如下图所示,该计划表明(  )。 A.工作④→⑤为关键工作 B.工作④→⑥为关键工作 C.工作⑥→⑧...

作者: tihaiku 人气: - 评论: 0
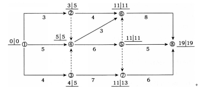
问题 某工程双代号网络计划中各节点的最早时间与最迟时间如下图所示,该计划表明(  )。
选项 A.工作④→⑤为关键工作 B.工作④→⑥为关键工作 C.工作⑥→⑧的总时差为零 D.工作①→③的自由时差为1 E.工作⑦→⑧的自由时差为2
答案 ACE
解析 本题考查的是双代号网络计划时间参数的计算。关键线路为①→④→⑤→⑥→⑧,工作④→⑤为关键工作,工作④→⑥不是关键工作。工作的总时差等于该工作完成节点的最迟时间减去该工作开始节点的最早时间所得差值再减其持续时间。工作⑤一⑧的总时差为19-11-5=3。工作的自由时差等于该工作完成节点的最早时间减去该工作开始节点的最早时间所得差值再减其持续时间。工作①→③的自由时差为4-0-4=0,工作⑦→⑧的自由时差为19-11-6=2。

相关内容:工程,代号,网络,计划,中各,节点,时间,下图,工作,关键

猜你喜欢

发表评论
更多 网友评论0 条评论)
暂无评论

访问排行

Copyright © 2012-2014 恰考网 Inc. 保留所有权利。 Powered by tikuer.com

页面耗时0.0308秒, 内存占用1.04 MB, Cache:redis,访问数据库17次