作者: tihaiku 人气: - 评论: 0
问题
选项
答案
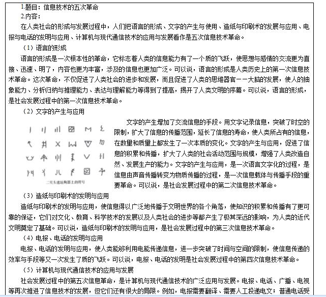
解析 初中信息技术《信息技术的五次革命》主要教学过程及板书设计 教学过程 (一)导入新课 教师先进行设疑,提出疑问“同学们在当今社会如何获取信息呢”?学生积极踊跃回答,通过计算机网络。然后教师进行引导,自从有了人类,信息是如何被感知、接收、传递、分析和处理的呢?通过本节课的学习,同学们就能给出一个明确的答案。由此,引出新课《信息技术的五次革命》。 (二)新课讲授 播放一段信息技术发展的视频,请同学们认真观察,并思考如下问题:信息技术发展经过了几次革命,以及每次革命的作用都有哪些?视频播放完毕后,给大家5分钟时间,前后左右四人为一小组,讨论第一个问题。时间到后,请小组代表回答,然后教师进行总结:共经历了五次革命,分别是语言的形成、文字的产生与应用、造纸与印刷术的发明与应用、电话电报的发明与应用、计算机与现代通信技术的应用与发展。 1.语言的形成 教师请学生们做一个“你来比划,我来猜”的游戏,有10个题板,每个题板上有一个成语,其中一个同学不能说话,只能通过比划手势的形式来描述题板的内容,另一个同学来猜成语。通过游戏环节,学生很快理解语言的作用,有了语言,可以简单快速的表达和传递信息。 2.文字的产生与应用 教师请两个同学一个站在教室的最前面,一个站在教室的最后面。请前面的同学用比较小的分贝说一句话,后面的同学根本就听不见前面同学所说的话。这时,让前面的同学把刚才所说的话写在纸条上,然后传递给后面的同学,这时后面的同学就能知道他所表达的信息。然后教师进行总结,文字产生的作用:突破时空的限制,扩大信息传播的距离。 3.造纸与印刷术的发明与应用 教师播放造纸术和印刷术工作的过程视频,让同学们总结造纸和印刷术发明的作用:使信息得以更加广泛地传播于文明世界的各个角落,使知识的积累和传播有更为可靠的保证。 4.电报、电话的发明与应用 教师播放电报、电话发明的过程及其影响,然后请同学们进行小组讨论,尝试总结电报电话发明的作用:使人类能够利用电能传递信息,进一步突破了时间与空间的限制。 5.计算机与现代通信技术的应用与发展 请同学们以同桌为单位,结合生活中应用计算机的实例,进行讨论并体会计算机的出现,加快信息数字化的进行,由此人类活动的形式、内容和范围等方面有了巨大的变化。 (三)小结作业 1.小结:师生共同总结本节课的重点知识:五次信息技术的革命。 2.作业:请同学们根据自己的喜好,研究其中的一次革命对生活的影响,制作出PPT下节课进行分享和交流。 板书设计

相关内容:

猜你喜欢

发表评论
更多 网友评论0 条评论)
暂无评论

Copyright © 2012-2014 恰考网 Inc. 保留所有权利。 Powered by tikuer.com

页面耗时0.0391秒, 内存占用1.01 MB, Cache:redis,访问数据库20次