作者: tihaiku 人气: - 评论: 0
问题
选项
答案
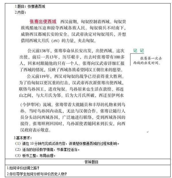
解析 初中历史《张骞通西域》主要教学过程及板书设计 教学过程 环节一:导入新课 教师课件展示水果:葡萄和石榴,并提问:你吃过这些水果吗?你知道它们的原产地在哪吗?它们是什么时候传入中原的呢?顺势导入新课。 环节二:新课讲授 (一)西域的地理概念 教师展示地图,询问西域具体在哪呢?与学生一起看图,确定一下它的地理位置。 学生观察地图并回答问题,教师总结:两汉时期,人们把现今甘肃玉门关和阳关以西,称为西域。 (二)张骞通西域 1.两次出使西域 课件出示“招贤令”,提问该“招贤令”所招募的使者是谁?他要完成的任务是什么? 学生结合课文,进行思考,回答问题。教师继续引导学生阅读课文,提问张骞共出使了几次西域?两次出使的情况怎样呢?请同学们找出张骞两次出使西域的时间、目的、成果,并填写表格。 2.张骞的精神 教师播放“张骞出使西域路线图”,引导学生设想张骞出使西域会遇到的艰险。 学生思考回答:自然环境恶劣;被匈奴俘虏;食物匮乏等。教师继续提问,引导学生思考张骞有哪些精神值得我们学习?学生思考,教师总结:不畏艰险、勇于奉献、志存高远、忠于祖国等。 3.影响 教师出示PPT,提问汉朝和西域各国的频繁往来给彼此带来了什么样的变化呢?同时,教师引导学生思考,并分小组讨论张骞通西域有什么历史意义?小组讨论结束,小组代表发表意见,教师总结。 环节三:小结作业 小结:回顾本节课所讲内容,结合上节课内容,总结汉武帝大一统的措施及意义。 作业:搜集材料,设计以“张骞通西域以及开通丝绸之路”为主体的板报,并评比。 板书设计

相关内容:

猜你喜欢

发表评论
更多 网友评论0 条评论)
暂无评论

Copyright © 2012-2014 恰考网 Inc. 保留所有权利。 Powered by tikuer.com

页面耗时0.0583秒, 内存占用1.01 MB, Cache:redis,访问数据库20次