作者: tihaiku 人气: - 评论: 0
问题
选项
答案
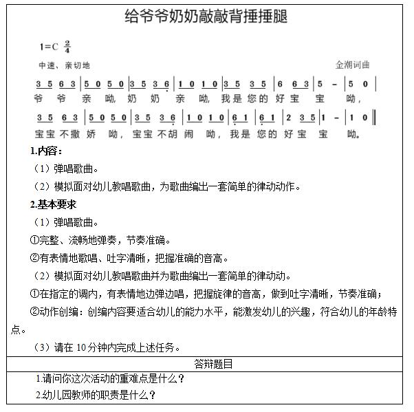
解析 弹唱:《给爷爷奶奶敲敲背捶捶腿》 【技能指导】 1.曲目分析 这首歌曲是艺术领域中的音乐活动,从内容上来看: (1)音域:旋律在八度内浮动。 (2)节奏:2/4拍。 (3)速度:中速、活泼。 综上所述:这首歌曲适合于中班幼儿演唱。既考查考生组织教学的能力又考查考生的弹奏技能。歌曲《爷爷奶奶敲敲背捶捶腿》描绘了孩子和爷爷奶奶之间亲密的情感,并具有明显的动作思维的特点——敲敲、捶捶。 2.弹唱建议 (1)弹:歌曲为C调,音域适中;右手弹奏跨度较大,应注意手位的选择以及跳进的正确弹奏,便于右手弹奏旋律的流畅,左手建议用半分解和弦伴奏,表现小朋友的可爱。 (2)唱:演唱前可用琴弹出歌曲中的第一个音,以最快适应歌曲中C调的音准,避免人声和琴声不统一;演唱时要声情并茂,并正确表现出哈哈镜的奇怪的特点;旋律的跳进会给音准带来一定难度,演唱时应根据琴声提示正确表现。 【活动设计指导】 中班音乐活动:《给爷爷奶奶敲敲背捶捶腿》 一、活动目标 1.认知目标:理解歌词内容,知道好宝宝应该关心爷爷奶奶。 2.技能目标:初步尝试有弹性的演唱歌曲中的休止符。 3.情感目标:感受歌曲的温馨,体验关心长辈的情感。 二、活动重难点 1.活动重点:知道遇见休止符要停顿,通过引导尝试有弹性的演唱带有休止符的乐句。 2.活动难点:大胆创编动作,并能在同伴面前展现。 三、活动准备 1.经验准备:幼儿学过儿歌《我的好妈妈》,理解歌曲所表达的对妈妈的爱。 2.物质准备:爷爷奶奶头饰、PPT课件、节奏图谱、音乐磁带、钢琴、木鱼。 四、活动过程 (一)活动导入 1.复习歌曲《我的好妈妈》,幼儿回忆已有经验 师:“我们一起来唱唱这首歌吧!这首歌是送给谁的?妈妈下班回到家很累,小朋友是怎么做的?” 2.播放课件,引出活动主题 师:“小朋友,你们家里除了爸爸妈妈还有谁呀?来看看图片上的是谁?” 师:“爷爷奶奶年纪大了,我们该怎样关心爷爷奶奶呢?一起听听歌曲里好宝宝是怎么做的?” (二)活动展开 1.教师清唱歌曲,幼儿完整聆听歌曲,理解歌词内容 师:“歌词里都出现了哪些人物?为什么叫他好宝宝?他对爷爷奶奶是怎么做的?” 2.幼儿根据图谱,朗读歌词,初步感知歌曲中休止符的作用 (1)教师分发木鱼并出示歌词图谱,引导幼儿有节奏朗读歌词 师:“现在每个小朋友手里都有一个小木鱼了,请大家跟着老师一边打节奏一边朗读歌词。” (2)教师出示节奏图谱并放慢速度朗读歌词,引导幼儿观察发现图谱中“嘴巴紧闭的小男孩”符号表示休止符 师:“哪位小朋友注意到了,刚才哪个地方老师既没有敲木鱼也没有张嘴巴?” 师:“遇到嘴巴闭起来的小男孩时,老师既没有敲敲木鱼,也没有张嘴巴。因为这个符号叫做休止符。就像一个小交警,我们遇见他都得停下来。” (3)引导幼儿初步懂得带有休止符的乐句要读的短促些 师:“我们一起来试试吧!请小朋友跟着老师读一读,有小交警的句子,我们读的短一点。遇见这个符号时,既不敲木鱼也不张嘴巴。” 3.教师弹唱歌曲,幼儿完整学唱 (1)教师分句教唱,幼儿集体跟唱 (2)再次播放音乐,引导幼儿体会歌曲情绪,用柔和亲切地声音自然的演唱 师:“你们听音乐的里的小朋友唱歌声音多好听呀。他是怎样唱得?你能学一学吗?” (3)幼儿再次集体演唱,教师提醒幼儿注意带有休止符的句子要唱得有弹性些 4.为歌曲创编律动,与同伴一起用肢体动作表演歌曲 (1)幼儿听音乐律动,自主创编动作 (2)请幼儿上台展示自己创编的动作,教师总结幼儿的动作后集体表演 【1~4小节】双腿分开站立,双臂向上伸展,环绕成心形,听到“亲”字,做飞吻动作。此动作每两小节重复一次。 【5~8小节】双腿并拢,向左右方向各做一次拥抱动作。 【9~10小节】站立做敲背动作 【11~12小节】简单屈膝捶腿动作 【13~17小节】起立,双腿分来站立,双臂向上伸展,回到胸前双手交叉做拥抱动作。 (3)请其他幼儿上台分享自己认为更合适的动作或新的想法 (三)活动结束 教师分发头饰,幼儿分组表演自己创编的动作,表演歌曲。 师:“现在每五个小朋友一组,带上爷爷、奶奶、好宝宝头饰,一起来用你喜欢的动作表演这首歌吧!” 五、活动延伸 将活动延伸到家庭中,请幼儿回家后通过演唱歌曲或给爷爷奶奶敲背捶腿等形式,表达对长辈的关心。 师:“小朋友们,这首教我们要怎么关心我们的爷爷奶奶,请你们回家把这首好听的歌唱给你的爷爷奶奶,或者帮爷爷奶奶敲背捶腿。”

相关内容:

猜你喜欢

发表评论
更多 网友评论0 条评论)
暂无评论

Copyright © 2012-2014 恰考网 Inc. 保留所有权利。 Powered by tikuer.com

页面耗时0.0491秒, 内存占用1.03 MB, Cache:redis,访问数据库18次