作者: tihaiku 人气: - 评论: 0
问题
选项
答案
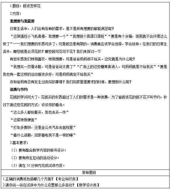
解析 小学品德《钱该怎样花》主要教学过程及板书设计 教学过程 环节一:新课导入 采用谈话导入法,让同学们谈谈对六一儿童节的期待。 教师总结:同学们都说六一儿童节可以得到很多自己想要的东西,可是,是不是每一样我们想要的东西都能要呢?在日常生活中,哪些钱该花,哪些钱不该花呢?今天,让我们一起来学习《钱该怎样花》。 环节二:新课讲授 【活动一】我想要 请同学们制作一张调查表,自己先填上想要的东西,回家调查父母想要的,并把调查的内容填写在调查表里。在课堂上与小组成员交流自己的调查和家里的打算,并思考哪些钱是必须花的?哪些钱是可花可不花的? 师生归纳总结:花钱买东西,是因为有需要,如果不需要则不花钱去买;对于家庭中急需的东西可以先买,如果不是急需则可以等到有条件再买。 【活动二】我想要和我能要 教师提问学生自己在向家长提要求时遇到的烦恼或不顺心的事。在学生回答完之后,教师播放图片,创设情境,请同学们根据情境谈谈自己的看法。 情境一:小明想买溜冰鞋,可爸爸说太贵了。买双溜冰鞋又不是什么坏事,爸爸为什么不给我买呢? 情境二:东东想买诱人的糖果,可妈妈不给我买;又不是买不起,妈妈为什么不给我买呢? 情境三:同学的书包很好看,晶晶也想买,可妈妈肯定不会给我买。别的同学有,为什么我不能要? 师生小结:生活中我们想要买的东西很多,但是不是每一样我们想要的东西都能要的。我们要考虑这些东西是否是我们真实需要的、家庭条件允许。 环节三:巩固提高 到底我们该如何花钱呢?下面让我们学着做一个花钱计划。 师生归纳总结:通过制作花钱计划,我们知道要把钱花在合理的地方。花钱是应考虑的几个原则:第一,先考虑必须要买和最想要的;第二,在有限的钱数中,想办法多满足一些需求;第三,现在不买以后不好买,而自己又很想得到的,可以先买,不那么急需,以后能买到的,先放一放。 环节四:小结作业 同学们回去之后,根据组内同学给的建议和在课堂上总结出来的花钱原则,修改自己的花钱计划;并将自己的花钱计划告知父母,邀请父母加入到你的计划当中来,让他们监督,协助你按计划花钱。 板书设计 答辩题目解析: (1)量入为出,适度消费 (2)避免盲从,理性消费 (3)保护环境,绿色消费 (4)勤俭节约、艰苦奋斗 以活动为主线,引导学生自主、合作、探究。新课标要求:“思想品德课教学力求思想性与知识性、趣味性、实践性有机统一”因此,我用活动贯穿整个教学过程,在丰富多彩的活动中,通过讨论、情景表演、调查等形式,让学生亲身参与进来。在自主的活动中,在彼此的合作中共同探究,在亲身的实践中产生真切的情感体验。
  • 上一篇:
  • 下一篇:

相关内容:

猜你喜欢

发表评论
更多 网友评论0 条评论)
暂无评论

Copyright © 2012-2014 恰考网 Inc. 保留所有权利。 Powered by tikuer.com

页面耗时0.0415秒, 内存占用1.01 MB, Cache:redis,访问数据库20次