作者: tihaiku 人气: - 评论: 0
问题
选项
答案
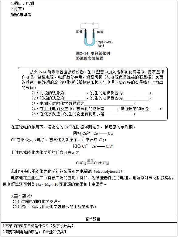
解析 高中化学《电解》主要教学过程及板书设计 教学过程 第一环节:情景引入 【复习导入】回忆初中电解水的实验装置,初步理解电池、电极、电解质溶液。 第二环节:新课教学 【演示实验】浸入CuC12溶液的两根碳棒分别跟直流电源的正极和负极相连接。接通电源,学生观察两极现象。(一个碳棒覆盖有一层紫红色物质,另一个碳棒表面有小气泡生成,用湿润的碘化钾淀粉试纸检验产生的刺激性气体,试纸变蓝色,说明该气体是氯气。) 【得出结论】氯化铜溶液受到电流的作用,在导电的同时发生了化学变化,生成铜和氯气。 【小组讨论】(1)通电前CuC12溶液中存在哪些离子?这些离子作如何的运动?(2)通电时溶液中的离子运动情况有何变化?电路中的电流与电子流向如何?(3)阴、阳离子移向碳电极表面时,哪些离子发生了变化?你能写出两个碳电极上发生的反应并指出反应的类型吗?总反应如何呢? 【学生活动】学生完成两极上的电极反应,并指出反应类型。 【视频演示】电解氯化铜微观模拟。 【提出问题】整个过程中能量是如何转化的?(电能转化为化学能) 【得出结论】电解是使电流通过电解质溶液而在阴阳两极上引起氧化还原反应的过程。把电能转化成化学能的装置为电解池。 第三环节:巩固练习 在利用电解水的方法制取氢气和氧气时,一般不直接电解蒸馏水,而是电解NaOH溶液或H2SO4溶液,你知道为什么吗? 第四环节:小结作业 小结:引导学生共同总结本节课的内容。 作业:整理电解池与原电池的工作原理,列成表格。 板书设计 答辩题目解析 1.本节课的教学目标是什么?【教学设计问题】 【参考答案】 知识与技能目标:能够正确判断电解池的阴阳极,会判断两极所发生反应的类型;能独立地正确书写几种电解池的电极反应式和电解池中发生反应的化学方程式。 过程与方法目标:通过对电解氯化铜溶液的实验操作及对实验现象的观察、分析和推理,体验科学探究的过程。 情感态度与价值观目标:通过实验探究,进一步形成科学态度和科学方法,渗透由现象看本质、由个别到一般、由一般到特殊的辩证唯物主义观点。 2.简要说明电解的原理。【专业知识问题】 【参考答案】
  • 上一篇:
  • 下一篇:

相关内容:

猜你喜欢

发表评论
更多 网友评论0 条评论)
暂无评论

Copyright © 2012-2014 恰考网 Inc. 保留所有权利。 Powered by tikuer.com

页面耗时0.0446秒, 内存占用1.01 MB, Cache:redis,访问数据库20次