作者: tihaiku 人气: - 评论: 0
问题
选项
答案
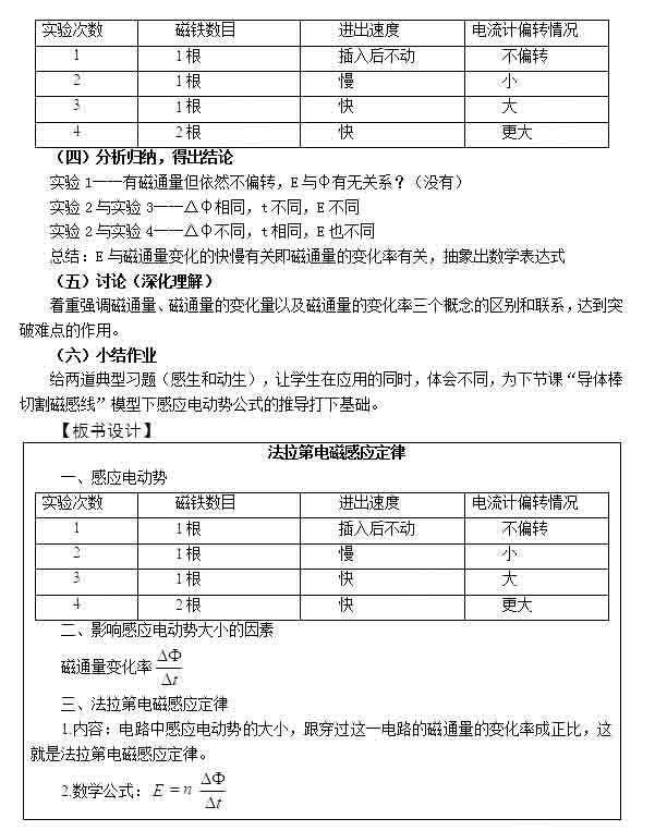
解析 【教学过程】 (一)提出问题并猜想 引导1:电路中有电流说明电路中有电动势,要知道感应电流的大小,只需要判断电动势的大小就可以了; 问题1:影响感应电动势大小的因素有哪些呢? 猜想:可能与磁通量、磁通量的变化量以及磁通量变化的快慢三者有关 (二)设计实验 若与磁通量有关,只需要比较回路中有、无磁通量两种情况下电流计指针的偏转即可; 若与磁通量的变化量,则通过控制进入回路的磁铁条数即可,但要控制进出速度一致; 若与磁通量变化的快慢有关,则需要控制磁铁进出时的速度不同,也就是还要考虑时间的累积效应,但是要保证磁铁数目一致。 问题2:根据分析发现,磁铁数目和磁铁进出的速度都有可能与感应电动势的大小有关,所以应该采用什么实验方法呢? 回答:控制变量法 (三)列表进行实验 由于要验证的数据较多,所以教师需要给学生做一下分工,分组实验。 实验中要提醒学生相互配合,谁负责磁铁,设负责看表,设负责记录数据等。 1.如何判断电路中相当于电源部分导体正负极。 回答这个题目首先要确定电路中的感应电源。在电磁感应现象中产生的电动势叫感应电动势,产生感应电动势的那部分相当于感应电源。 确定电路中的感应电源后,利用楞次定律判断感应电源的正负极。楞次定律具体内容是“闭合回路中感应电流的方向,总是使得它所激发的磁场来阻止引起感应电流的磁通量的变化”。 例如,闭合电路的一部分导体在磁场中切割磁感线运动的情况。运动的导体引起闭合电路内部磁通量变化、产生感应电动势,导体相当于感应电源。根据楞次定律内容,当导体的运动使得闭合电路的磁通量增加时,感应电流产生的感应磁场方向和原来的磁场方向相反;当导体运动使得闭合电路的磁通量减小时,感应电流产生的感应磁场方向和原来的磁场方向相同。以此进一步判断感应电源的方向。 2.你认为一堂好的物理课是怎么样的。 一堂好的物理课标准有很多,我认为以下几个方面必不可少。 第一,目标明确。每一堂课程都应该有明确的目标,目标制定得当,符合课程标准的要求及学生的实际;另外,课堂上的一切教学活动都应该围绕教学目标来进行。 第二,内容正确。保证教学内容的科学性和思想性,也是老师具备扎实专业知识的体现。 第三,方法得当。为了更好的实现教学目标、学生更好的理解教学内容,适当的教学方法发挥着重要的作用。教师可以根据教学任务、内容和学生的特点选择较佳的方法进行教学,力求使得教学取得较好的效果。 第四,结构合理。整个课堂体现出严密的计划性和组织性。课的进程次序分明、有条不紊,课的进行紧凑,不同任务变换时过渡自然,课堂秩序良好。 除了这几个方面,语言艺术、气氛热烈、板书有序、态度从容也是一堂好课的重要因素。
  • 上一篇:
  • 下一篇:

相关内容:

猜你喜欢

发表评论
更多 网友评论0 条评论)
暂无评论

Copyright © 2012-2014 恰考网 Inc. 保留所有权利。 Powered by tikuer.com

页面耗时0.0425秒, 内存占用1.01 MB, Cache:redis,访问数据库20次