作者: tihaiku 人气: - 评论: 0
问题
选项
答案
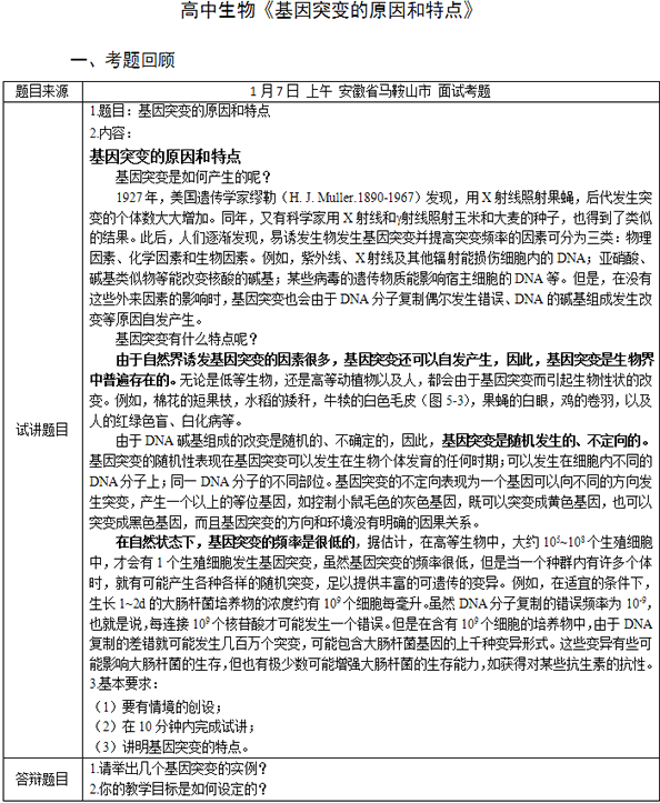
解析 【教学过程】 (一)设计情境,导入新课 出示2016年10月17日在酒泉卫星发射中心神舟十一号的发射图片,提问神州十一号携带蚕宝宝的原因,学生回答进行基因突变。教师提问,为什么在太空中能发生基因突变,基因突变产生的原因是什么,从而导入新课——《基因突变的原因和特点》。 (二)师生合作,讲授新课 1.基因突变的原因 教师引导学生将致癌因子和引起基因突变的因素联系起来。结合现实生活讲解引起基因突变的因素:介绍切尔诺贝利核电站核泄漏和日本原子弹爆炸的资料,介绍吸烟的危害,介绍亚硝胺和黄曲霉素。学生总结出基因突变的原因。 2.基因突变的特点 出示图片:棉花正常枝与短果枝;水稻高杆与矮秆;果蝇长翅与残翅;鸡的直羽与卷羽;人正常色觉与色盲;正常人与白化病。 教师提出问题,引导学生讨论回答。 (1)图片中有动物、植物还有人的例子,突变有什么特点?(普遍性:植物、动物和人都有可能发生基因突变。) (2)基因突变发生在什么时期?哪些细胞发生基因突变?(随机性:基因突变可发生在生物个体发育的任何时期任何细胞中。) (3)既然任何生物发育的任何时期都有可能发生突变,那是不是突变很容易发生?(低频性:基因突变的频率很低,同一种生物不同的基因突变频率也不一样。) (4)基因突变对生物体究竟好不好?(多害少利性:有的不好,如白化病、色盲;有的好,如小麦矮秆能抗倒伏,微生物抗药性突变等。) (5)能不能只让生物进行有利突变呢?(不行,不定向性:一个基因可以向不同的方向发生突变,产生一个以上的等位基因。) 教师总结基因突变的特点:普遍性,不定向性,随机性,低频性,多害少利性。让学生进行举例解释,巩固本节课所学。 (三)图文结合,巩固提升 学生合作,再次举出新的实例,说明基因突变的特点。 (四)总结课堂,作业拓展 小结:由学生总结本节课所学知识。 作业:可遗传变异中还有一种方式是基因重组,这又是怎样的变异方式呢?又有何特点呢?课下预习。 【板书设计】 略 【答辩题目解析】 1.请举出几个基因突变的实例? 镰刀型细胞贫血症、21三体综合征、普通羊群中出现了短腿的安康羊以及太空椒等实例都是基因突变的结果。 例如镰刀型细胞贫血症,正常人的红细胞是圆饼状的,镰刀型细胞贫血症患者的红细胞却是弯曲的镰刀状的。这样的红细胞容易破裂,使人患溶性贫血,严重时会导致死亡,分子生物学的研究表明,镰刀型细胞贫血症是由基因突变引起的一种遗传病。 2.针对本节课,你采用的教学目标是什么? 根据本节课内容,我设置了如下教学目标: (1)概述基因突变产生原因并举例说明基因突变有普遍性、随机性、不定向性、自然突变频率低和多害少利等特点。 (2)收集资料并探究和讨论,实现自主学习和合作学习能力的提升。 (3)收集我国有关人工诱变的事例,培养探究、创新精神和爱国情怀。
  • 上一篇:
  • 下一篇:

相关内容:

猜你喜欢

发表评论
更多 网友评论0 条评论)
暂无评论

Copyright © 2012-2014 恰考网 Inc. 保留所有权利。 Powered by tikuer.com

页面耗时0.0403秒, 内存占用1.01 MB, Cache:redis,访问数据库14次