作者: tihaiku 人气: - 评论: 0
问题
选项
答案
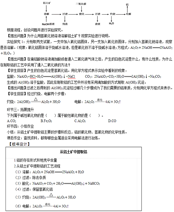
解析 【教学过程】 环节一:导入新课 【讲述故事】时光倒回到19世纪,法国皇帝拿破仑三世是一个奢靡的人,也是一个喜欢炫耀自己的人。他常常大摆宴席,宴请天下宾客。每次宴会,他总是显示皇帝的尊贵。餐桌上的用具几乎全是用银制成的,唯有他自己用的碗却是铝制品。 【提出问题】为什么贵为法国皇帝,却不用高贵而亮丽的银碗,而用色泽要暗得多的铝碗呢? 环节二:新课讲授 【多媒体展示】地壳中各元素的含量图。 【提出问题】铝是地壳中含量最多的金属元素,既然含量丰富,为什么在19世纪中期铝制物品却是奢侈品呢? 【多媒体展示】从铝土矿中提取铝的工艺流程:
  • 上一篇:
  • 下一篇:

相关内容:

猜你喜欢

发表评论
更多 网友评论0 条评论)
暂无评论

Copyright © 2012-2014 恰考网 Inc. 保留所有权利。 Powered by tikuer.com

页面耗时0.0366秒, 内存占用1.01 MB, Cache:redis,访问数据库20次