初中地理《“白山黑水”——东北三省》

作者: tihaiku 人气: - 评论: 0
问题 初中地理《“白山黑水”——东北三省》
选项
答案
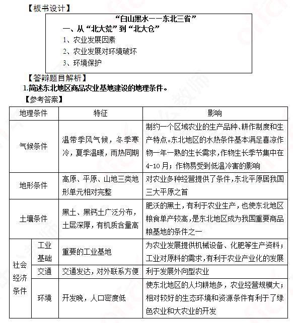
解析 【教学过程】 环节一:导入新课 图片导入法。展示素材东北三省各种特色美食 【设置疑问】锅包肉、地三鲜、小鸡炖蘑菇、东北大米都异常的香甜可口。可是大家知道之前的东北可是一大片荒地吗?接下来让我们通过一个视频来了解一下。 环节二:新课教学 1.东北的农业 【展示素材】东北三省从“北大荒”到“北大仓”纪录片 【问题】 (1)纪录片中提到哪些因素使东北从“北大荒”到“北大仓”?又有什么阻碍因素呢? (2)所有因素中自然因素有哪些? (3)主要的粮食作物有哪些? 【学生活动】自主思考,回答 【师生双边互动】 (1)变化因素:政策、技术发展、人民群众的智慧与力量、土壤深厚肥沃、雨热同期、地形平坦开阔、地广人稀、水源充足,灌溉便利。阻碍因素:纬度高,低温冻害。 (2)土壤肥沃、土层深厚、雨热同期、地形平坦、水源充足。 (3)小麦、玉米、大豆、水稻。 (4)正是有这么多便利条件让东北平原从“天苍苍,地茫茫,一片衰草枯萎塘”的“北大荒”变成了美食遍地的“北大仓”。同时也要了解春秋期间,受寒潮影响,容易产生低温冻害,粮食来之不易,要节约用粮。 【问题】可是爱吃美食的人多了,粮食需求量大了,同时也会对自然产生影响,会有什么影响呢? 【学生活动】自主思考,回答 【师生双边互动】 (1)用地面积增加 (2)破坏自然环境,砍伐树木 (3)湿地锐减 【补充材料】湿地:泛指暂时或长期覆盖水深不超过2米的低地,土壤充水较多的草甸,以及低潮时水深不超过6米的沿海区域。湿地具有涵养水源、蓄洪防旱、调节气候、维持生物多样性等多种功能。三江平原分布着亚洲最大的淡水湿地,三江自然保护区的主要保护对象是沼泽湿地。 【教师总结】因此我国为了保护环境,恢复生态,决定停止开荒,建立起自然保护区,这才能让我们看到美丽的东北。 环节三:巩固提高 完成课后活动,讨论东北三省成为我国重要商品粮基地的条件。学生自主归纳影响粮食生产的因素,总结并写成纸条交给地理课代表。 环节四:小结作业 搜寻其他国家农业发展中存在的问题及整改方式,类比我国东北地区,为可持续发展建言献策。

相关内容:初中,地理,“白山黑水”——东北三省

猜你喜欢

发表评论
更多 网友评论0 条评论)
暂无评论

Copyright © 2012-2014 恰考网 Inc. 保留所有权利。 Powered by tikuer.com

页面耗时0.0440秒, 内存占用1.05 MB, Cache:redis,访问数据库19次