作者: tihaiku 人气: - 评论: 0
问题
选项
答案
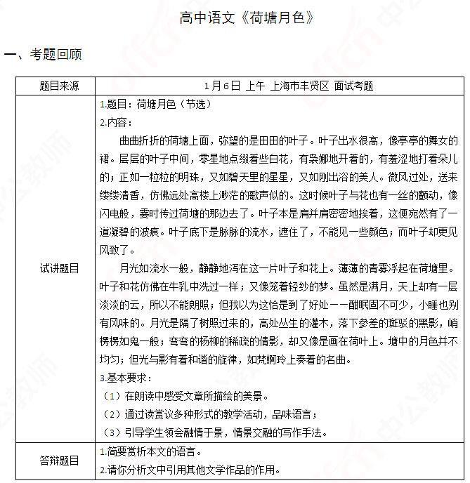
解析 【教学过程】 (一)情境导入 教师用PPT课件展示荷塘景色。 学生用自己的话描绘所见到的荷塘月色的美好画面。随后教师引导,若干年前,有位作家观赏了月色下的荷塘后也描绘了他心中的景色,随之引出课题《荷塘月色》。 (二)通读课文,整体感知 1.学生通读全文,然后教师范读,将学生带入课文情境;引导学生进行适当地朗读。 2.提问:这一段写什么景?是从哪些方面来写的? 学生自由回答,教师点明:月下荷塘美景,写了荷叶、荷花、荷香、荷波、荷韵五个方面。 (三)再次朗读,深入体会 1.学生分成四人一组,找到文中每种景物所用的修辞,并在小组间讨论这些修辞的表达效果。讨论结束后,由小组代表回答,教师根据学生回答进行补充和讲解。 2.学生分小组赏析重点句子。 (第1组)荷叶:“叶子出水很高,像亭亭的舞女的裙” 运用比喻手法写出荷叶的风姿,由“出水很高”联想到“亭亭的舞女的裙”两者不仅相似,而且写出其动态美。 (第2组)荷花:“层层的叶子中间,……又如刚出浴的美人” 运用拟人、比喻的手法,“袅娜”写出荷花的饱满盛开状,“羞涩”写荷花含苞待放。这两个词本是用来描写女子娇美姿态、羞涩神情的,现在用来写荷花,赋予物以生命力和感情,这是拟人写法。接着连用三个比喻,分别描绘了淡月辉映下荷花晶莹剔透的闪光,绿叶衬托下荷花忽明忽暗的闪光,以及荷花不染纤尘的美质,写出了荷花的神韵,倾注了作者的主观感情,可以激发读者的想象,情景交融。 (第3组)荷香:“微风过处,送来缕缕清香,仿佛远处高楼上渺茫的歌声似的” (提示学生参看“练习二”)由嗅觉向听觉转移,“缕缕清香”与“渺茫的歌声”在许多方面有相似之处,如时断时续、若有若无、轻淡飘渺、沁人心脾等,其间感觉的转移伴随想象的跳跃,“清香”与“歌声”同属美好的事物,把“清香”比喻成远处的“歌声”,烘托出几分幽雅和宁静来。 (第4组)荷波:“叶子与花也有一丝的颤动,……这便宛然有了一道凝碧的波痕” 运用拟人的手法,写出微风过处叶花颤动的情状,既有视觉形象,叶子“有一丝的颤动”化为“一道凝碧的波痕”;又有听觉形象,风吹花叶的颤动声音,动静结合,形象地传达出荷塘富有生气的风姿,创造出了清幽恬静的氛围。 (第5组)荷韵:“叶子底下是脉脉的流水,遮住了,不能见一些颜色;而叶子却更见风致了” 作者把所见与想象结合,“脉脉”本指默默地用眼神或行动来表情传意,这里用来写流水,塘水在茂密的荷叶下是看不到的,作者却由叶子的“风韵”想象到那叶子下的水“脉脉”有情,真正做到了言有尽而意无穷,情景交融,融情于景。 3.结合PPT讲解比喻、拟人、通感等手法,这些手法令人浮想联翩,更绝的是全段不着一个“月”字却处处有月。 (四)迁移拓展 1.教师播放“小夜曲”音乐伴奏,学生跟随音乐朗读喜欢句子和段落。 2.谈谈对情景交融写作方法的理解。教师指导补充深化。 (六)布置作业 以作者朋友的身份给他写一段话,要求感情真挚可以疏导作者郁结的心情。 【板书设计】 略 【答辩题目解析】 1.简要赏析本文的语言。 本篇文章的一个重要的语言特点就是大量的运用叠词。 1.运用叠词描摹景物,生动传神。如“田田”二字,把荷叶那“肩并肩密密地挨着”的情态形象地描绘了出来:“粒粒”两字一叠,那未开放荷花晶莹剔透的形象仿佛跃然欲出:而“脉脉”一词赋予了塘中流水以情窦初开的少女般的情怀:“远远近近,高高低低”更是在表现出树多,把这些树连绵成片、高低错落、层次分明的景致送入了读者眼帘。 2.叠词的运用增强了语言的音乐性、抒情性。叠词的运用,使文辞的音节匀称整齐,读起来音韵悦耳,有的徐缓舒展,有的抑扬顿挫,有的回环婉转,可谓音韵丰盈,余音缭绕,给人以一种美的享受。叠词的音乐美,使得朱自清先生的散文富有了诗的韵味。 3.叠词的运用表达效果契合作者所营造的意境氛围。文中的叠词多适宜用轻声的语调朗读,其轻柔的语调十分适合课文轻柔的情境,渲染了一种雅而不俗的语言氛围,在语音的延长中,语意与情感绵延不绝,令人回味。总之,叠词不仅具体真切地描摹出事物的情状、情貌,还使文气得以舒展,更具有一种合乐的和谐美。 2.请你分析原文中引用其他文学作品的作用。 【参考答案】作者是在歌颂青春。作者由眼前的荷塘想起诗歌里的采莲,顺理成章,水到渠成。朱自清先生面对现实世界是寂寞的,所以,他就在他的精神王国里幻化一个热闹风流、自由美好而又多情的世界与之对抗,并满足自己的向往,只不过这种满足是暂时的。所以,《采莲赋》与《西洲曲》反映了朱自清先生对青春快乐、自由美好的憧憬,对现实生活的不满和否定。

相关内容:

猜你喜欢

发表评论
更多 网友评论0 条评论)
暂无评论

Copyright © 2012-2014 恰考网 Inc. 保留所有权利。 Powered by tikuer.com

页面耗时0.0447秒, 内存占用1.04 MB, Cache:redis,访问数据库20次