作者: tihaiku 人气: - 评论: 0
问题
选项
答案
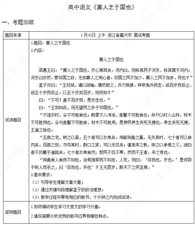
解析 【教学过程】 (一)温故知新导入 复习孟子的文章,学生列举并得出孟子文章说理性强的特点。 学生了解孟子的生平及思想:孟子继承了孔子的学说,主张效法先王,推行仁政,宣扬性善,反对功利,反对战争,这些在当时列国纷争的形势下,被认为是脱离实际的空论。但他思想中的民主意识、民本思想等都符合人民的愿望,具有进步意义。 (二)整体感知 学生有感情地朗读课文,借助工具书,掌握重要词语的音、形、义。 1.字音: 王好(hào)战 弃甲(yè)兵而走 鸡豚狗彘(zhì)之畜(xù) 2.文言基础知识: ①通假字: 则【无】望民之多于邻国也 【无】通“勿”或“毋”,不要。 【颁】白者不负戴于道路矣 【颁】通“斑”,头发。 (三)深入研读 学生自读一遍课文,思考:1.本文讲了一件怎样的事情?2.课文分为几部分,各部分主要内容是什么? 1.研习“民不加多,何也?” 分小组讨论,思考问题:多数人不愿意往梁惠王处跑的原因是什么? (每个小组派代表回答,总结原因:①河内凶,移民、移粟;②王好战;③违农时,数罟入,斧斤入……;④狗彘食人食而不知检,涂有饿殍而不知发……人死,则罪岁。) 教师小结:梁惠王之于国,所谓的“尽心”,只是自欺欺人,是“五十步笑百步”。与邻国之君相比,本质是一样的,并没有从根本上爱民。所以,一般人不会往他那里跑。 2.研习“如何使民加多?” 朗读第5、6自然段,思考问题:孟子“使民加多”的措施分别有哪些?分几步走?每步具体怎么做? 总结: ①王道之始:不违农时—谷不可胜食也。数罟不入湾池—鱼鳖不可胜食也。斧斤以时入山林——材木不可胜用也。养生丧死无憾也。 ②王道之成:五亩之宅,树桑—五十者衣帛矣。畜鸡豚狗彘,无失其时—七十者食肉矣。百亩之田,勿夺其时—数口之家无饥矣。谨庠序之教,申之以孝悌之义—颁白者不负戴于道矣。 (四)拓展延伸 思考:“民本”思想、“仁政”思想对现在的中国乃至世界有用吗? (五)小结作业 孟子认为,国君如能实行仁政,减税宽刑,不滥杀无辜,以忠信孝悌教育百姓,就可以使天下归心。这就是说,真正能够爱人民的人,他的力量是不可战胜的。 作业:结合自己生活实际,说说孔孟子之道及其儒家学说在中国的地位和影响。 【板书设计】 略 【答辩题目解析】 1.如何调动学生学习文言文的学习兴趣。 学习兴趣,是人们学习情绪的一种表现形式,是一种积极的地、愉快地探究事物的认识倾向,是一种最直接的学习动机。兴趣是最好的老师。激发学生的学习兴趣,是提高课堂教学效率的必要手段。 本课的导入环节,我利用学生已学的知识,激起学生对孟子及孟子文学语言特色的记忆。这样既可以温故,也能自然而然的导入新课,进而为实现本课的教学目标奠定基础。 其次,文言文字词积累虽然看似枯燥,但在这一环节中,我主要以学生合作探究的方式去探讨文言词语的意思,在此过程中即体现了学生的主体性地位,同时也激发了学生攻坚克难,探究正确知识的动力和积极性。 再有,孟子文学的语言具有独特的魅力。因此,我着重让学生去体味孟子文学的艺术特征以及孟子的政治主张,对于高中生而言,这种深度探究本身就具有一定的吸引力。而在拓展延伸部分,我将古人世界与今人世界结合起来,鼓励学生大胆思考孟子的理论主张对当今社会的意义,这种拓展既加深了学生对孟子思想内涵的理解,同时激起了学生们的社会责任感,让文言文与现实世界建立起关联。这在一定程度上可以说达到了学以致用,能够有效地激发学生的思考与学习兴趣。 2.请你简要分析优秀的板书应具有哪些特点。 提高语文课堂教学效率,需要转变观念,也需要改变传统的教学方法。在众多的教学方法中,板书是提高语文课堂教学效率的有效途径之一。具体说来板书有这样几个作用: 1.体现教学意图,落实教学计划。教师进行教学设计必须要有明确的教学目标,精当的教学计划。这些教学意图和教学计划如何体现和落实?除了师生双边的口头活动之外,还必须借助于板书。 2.理清全文脉络,便于提纲挈领。好的板书设计能融合编者、作者、教者、读者的思路,从而对学生起到指点引路的作用。板书条理清晰,既有助于学生理解课文的线索和结构,又便于学生记录。 3.突出教学重点,深化课文内容。大凡成功的板书设计,总是紧紧围绕教学中心,抓住重点,画龙点睛,起到深化思想内容的作用。 4.强化直观效果,加深学生印象。板书设计是直观教学的形式之一,好的板书设计能通过文字、符号以至简笔画等形式使课文内容得到再现,能在学生头脑中留下深刻印象。

相关内容:

猜你喜欢

发表评论
更多 网友评论0 条评论)
暂无评论

Copyright © 2012-2014 恰考网 Inc. 保留所有权利。 Powered by tikuer.com

页面耗时0.0426秒, 内存占用1.03 MB, Cache:redis,访问数据库18次