作者: tihaiku 人气: - 评论: 0
问题
选项
答案
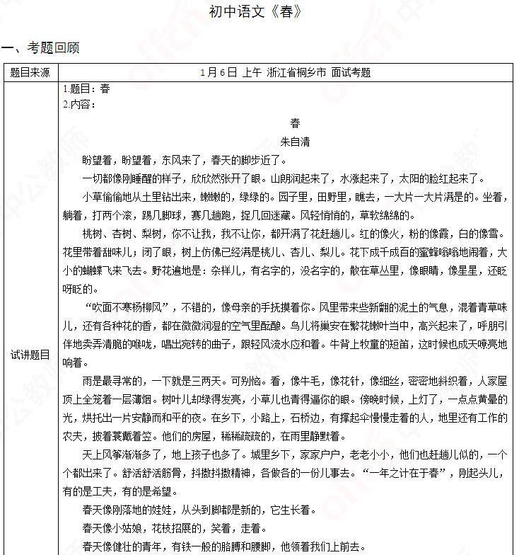
解析 【教学过程】 (一)创设情境,导入新课 唐代的杜甫在《春夜喜雨》中细致地描绘了春雨的特点和成都夜雨的景象,热情地讴歌了来得及时、滋润万物的春雨;韩愈在《初春小雨》描写和赞美早春美景,与《春夜喜雨》有异曲同工之妙;杜牧的《江南春》中不仅描绘了明媚的江南春光,而且还再现了江南烟雨蒙蒙的楼台景色,使江南风光更加神奇迷离,别有一番情趣。 这些诗句都是古人对春的描写和赞美,今天我们共同欣赏一篇今人赞春的散文。(板书课题) (二)通读全文,整体感知 请学生通读全文,并思考:本文的题目为《春》,作者是从哪些方面对春天进行描写的? (春草、春花、春风、春雨、人。) (三)细读课文,深入研读 1.请学生同桌之间进行讨论:结合文本,谈谈本文作者描绘春草和春花都有哪些特点? (春天的草: “偷偷的”“钻”——用拟人的手法写出小草破土而出的挤劲,顽强的生命力,写出不经意间,春草悄然而出的情景和作者惊喜的感觉。这样使无意识的、无情感的小草似乎有了意识,有了情感。 “嫩嫩的,绿绿的”——写出了春草嫩绿的特点。) 2.请学生思考:哪一句可以看出小草的生长的状态?(第二句——长势喜人,面积大。) 3.请学生思考:除了写这些,还写了在草地上玩耍的人们,为什么要写呢? (写人是为了衬托草,因为春天的草太可爱了,软绵绵的,所以有许多人想亲近它。此为间接描写。) 拓展:你能给这幅春草图配一句古诗吗? (参考:“野火烧不尽,春风吹又生”“浅草才能没马蹄”。) 4.请学生思考: (1)写了哪些地方的花?可以看出作者是怎样观察的? (树上的桃花、杏花、梨花,地上的小野花。作者的视线是从上往下的。) (2)写树上的花,从哪几个方面来写的呢? (先写树上的花竞相开放,再写花的颜色多种多样,接着写花的香。这是从视觉到嗅觉上的描写。) (3)写春草用了实写与虚写相结合的方法,写花有没有用这种方法呢? (用了,用想象中秋天果实的丰收,和现实中花下成千上百的蜜蜂、蝴蝶的多来衬托花多、花艳、花香。) 3.请同学们根据所讲授的部分,有感情地朗读课文,在朗读中体会作者的写作角度。 (四)小组讨论,拓展延伸 请同学们结合以前所学过的朱自清的散文《匆匆》,简要分析一下朱自清散文的语言特色? (风格都是素朴缜密、清隽沉郁,语言洗炼,文笔清丽,极富有真情实感。) (五)小结作业 请学生课下搜集更多关于古人和今人描写春天的诗句或文章,仔细阅读,和本文进行比较,下节课和同学们一起来分享。 【板书设计】 略 【答辩题目解析】 1.简述抒情散文语言分析的思路? 俗话说“小说是写给别人看的,散文是写给自己看的。”散文的特点除了形散神聚,还有一个特点就是情感的表达表达,这一点在抒情散文中表现更为明显。作者在写作时,考虑更多的并不是读者所获取的信息量,而是情感的自我抒发,所以抒情散文中,很多遣词造句都很隐晦,需要读者结合文章的写作背景和作者的个人经历进行分析。比如同样来自朱自清的《荷塘月色》,那种贯穿全文的淡淡忧郁好似来自作者的触景生情,好似来自作者烦恼的家事,好似来自令人迷茫的时代,于是在我们分析这篇文章中才要分析出明线和暗线。因此,在对抒情散文的语言分析中,我们可以借鉴诗歌的分析方式:找出“意象”,即散文中重点描写的物象,再分析此物象所承载的作者的情感;在情感分析中,我们同样可以分析写作技巧,比如谋篇结构以及这样构思的好处、有特色的修辞以及修辞对情感表达的作用。通过这样的方式来一步一步深入地分析散文的语言。 2.列举一下朱自清其它的散文代表作? 比如歌颂父子关系的写人散文《背影》,描述20世纪20年代中国自然、社会环境的散文《踪迹》,比如写于作者早年,感慨生命易逝的散文《匆匆》,比如写于作者早年歌颂祖国大好河山的游记《绿》,比如同样是歌颂祖国风景的写景的游记《桨声灯影中的秦淮河》等。
  • 上一篇:
  • 下一篇:

相关内容:

猜你喜欢

发表评论
更多 网友评论0 条评论)
暂无评论

Copyright © 2012-2014 恰考网 Inc. 保留所有权利。 Powered by tikuer.com

页面耗时0.0535秒, 内存占用1.04 MB, Cache:redis,访问数据库19次