二、考题解析 【教学过程】 (一)导入 明朝的开国皇帝朱元璋称赞本文作者宋濂为“开国文臣之首”,宋濂与刘基、高启又并称明初诗文三大家。由此看...

作者: tihaiku 人气: - 评论: 0
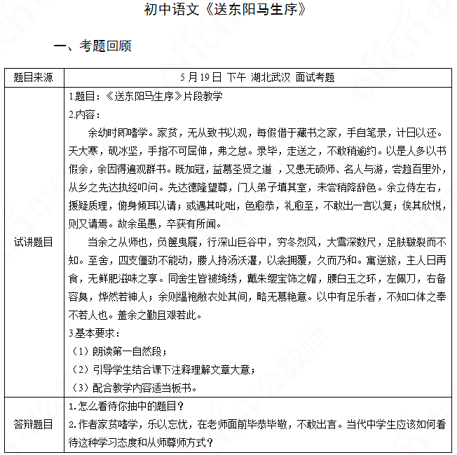
问题 二、考题解析 【教学过程】 (一)导入 明朝的开国皇帝朱元璋称赞本文作者宋濂为“开国文臣之首”,宋濂与刘基、高启又并称明初诗文三大家。由此看来。宋濂堪称学界高人,那么,如此高人,对莘莘学子有何高见呢?带着这个问题,我们来学习《宋东阳马生序》。(板书题目) (二)初读课文,整体感知 1.分两大组竞读,并互相指出对方读书过程中的不足(字音、停顿、重音、语速、语气等) 2.教师示范朗读,要求听读。(注意上述几个方面) 3.齐读。 4.结合课下注释自主与合作:解决字、词、句的意思。小组交流后,全班交流,找出难译词语。 (1)词类活用: 腰白玉之环腰:名词用为动词,腰挂。 (2)通假字: 四支僵劲不能动支:通“肢”,肢体。 同舍生皆被绮绣被:通“披”,穿着。 (3)古今异义: 媵人持汤沃灌汤:古,热水;今,菜汤。 走送之走:古,跑;今,行走。 尝趋百里趋:古,快步走;今,趋势。 或遇其叱咄或:古,有时;今,或者。 卒获有所闻卒:古,最终;今,士兵。 以是人多以书假余假:古,借;今,假期。 5.疏通文意。 本文中作者现身说法,叙述自己青少年时代求学的艰难和勤奋学习的经历,动之以情,晓之以理,表达了他对马生的殷切期望。 (三)深入研读 学生自读课文,思考、讨论问题:作者求学的过程中遇到了那些困难?他是如何克服的?相应的句子是什么? 小组讨论并归纳: (1)借书以观,录毕送之,得以遍观群书。―――得书之艰。 (2)趋百里外从乡之先达执经叩问―――――――从师之难。 (3)从师学习奔走的艰难。――――――――――奔走之劳。 (4)从师学习生活的艰难―――――――――――生活之苦。 克服的理由:以中有足乐者,不知口体之奉不若人也。 (四)整体回顾,想象拓展 作者主要从无书、无师、求学中途艰难、学习生活艰苦四个方面描写求学过程的艰辛。面对艰难,作者以坚韧的意志、勤学的精神来克服,终有所成。其精神可嘉。你在学习中遇到过哪些困难呢?面对这些困难,你是怎样做的?(学生体会作者求学艰难,从而感受到自己求学的幸福。) (五)小结作业 1.总结:学生交流讨论,在这篇文章中,作者提出读书要“勤奋”“专心”,你同意这个观点吗? 2.作业:背诵课文。 【板书设计】 【答辩题目解析】 1.怎么看待你抽中的题目? 2.作者家贫嗜学,乐以忘忧,在老师面前毕恭毕敬,不敢出言。当代中学生应该如何看待这种学习态度和从师尊师方式?
选项
答案
解析 1、我抽到的这篇课文是一篇文言文,虽然有一定难度,但我并不觉得意外,因为抽题考试具有随机性,所以我有心理准备。另一方面,我在考前也做过一些准备,复习过这篇课文,所以我觉得我可以讲好。 这篇文章讲的是明代大学问家宋濂为鼓励年轻学子学习而写的,文章里介绍了作者求学的过程,读起来感人肺腑又振奋人心。这篇文章详略得当,虽然有不少文言词汇,但结合课下注释是可以读懂的。 最后,这篇文章给我们的启发值得思考。如今的我们,读书条件大有改善,但反观自己的努力程度却是远远不够的。所以这篇文章不仅够鼓励了古代人,也鼓励了现代人。努力学习并以学习为乐,这样的态度定能让我们在学习上有所收获。 2、我认为当代中学生可以继续保持这种谦虚好学的态度,但在从师尊师的方式上应有所改变。 首先,时代的改变也带来了师生关系的变化。古代人尊师重师的方式可能是当时的一种要求,这充分反映了古人对老师的尊重以及对学习的追求。师者,传道受业解惑也。学高为师,身正为范。人们尊重老师也是因老师的工作性质而定。这种尊师的风气以及好学的态度需要继续保持。 其次,今天倡导的是师生平等,而且老师更应该激发学生的质疑精神,所以现代的中学生不需再学习古人从师尊师的方式,有疑问应该大胆地提出来。

相关内容:考题,教学,过程,明朝,开国,皇帝,朱元璋,本文,作者,宋濂,文臣,之首,刘基,明初,诗文,大家

猜你喜欢

发表评论
更多 网友评论0 条评论)
暂无评论

Copyright © 2012-2014 恰考网 Inc. 保留所有权利。 Powered by tikuer.com

页面耗时0.0480秒, 内存占用1.04 MB, Cache:redis,访问数据库14次