二、考题解析 【教学过程】 (一)导入 昨天,我们感受了《岳阳楼记》的文采之美。不过,华美的词藻下还有哪些妙处铸就了它的非凡风骨、朗朗英气呢...

作者: tihaiku 人气: - 评论: 0
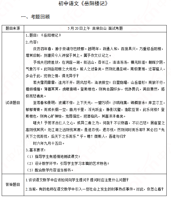
问题 二、考题解析 【教学过程】 (一)导入 昨天,我们感受了《岳阳楼记》的文采之美。不过,华美的词藻下还有哪些妙处铸就了它的非凡风骨、朗朗英气呢?带着这样的疑惑,我们一起探幽觅胜。 (二)思想感情 1.有感情地朗读课文,思考下列问题: a.滕子京“谪守巴陵郡”而“重修岳阳楼”说明了什么问题? b.作者在这里没有对岳阳楼详加描绘,原因是什么? c.课文三、四两段文字描绘了洞庭湖哪两幅画面? d.作者用哪些话概括说明了“迁客骚人”的“悲”和“喜”?这样写的目的是什么? e.“览物之情,得无异乎”和“古仁人之心,或异二者之为”两句中的“异”字,分别指什么? f.“微斯人,吾谁与归”表达了作者怎样的情感? g.“先天下之忧而忧,后天下之乐而乐”表现了作者怎样的情怀?你是如何理解这句话的?先独立思考,然后小组讨论,教师引导。 2.学生思考讨论后明确: a.说明滕子京在逆境中“不以己悲”,仍奋发有为,有阔大的胸襟,和一般的“迁客”不同。 b.第一,作者明言“前人之述备矣”,因此不必再去重复;第二,从全文看,作者写这篇文章的目的不在于介绍岳阳楼的建造经过和它的b.构造及景物,而在于借景抒情,引发出自己的观点。 c.第三段描绘了洞庭湖一幅阴冷的画面,第四段描绘了洞庭湖一幅晴朗的画面。 d.“去国怀乡,忧谗畏讥”概括了“迁客骚人”的“悲”;“心旷神怡、宠辱偕忘”,概括说明了“喜”,这样写是为了将这类人的悲喜感情跟“古仁人之心”做对比,引出下文,由写景转入议论,突出主旨。 e.“览物之情,得无异乎”的“异”,是指不同的自然景物引发出的“迁客骚人”不同的感触,即“悲”与“喜”两种不同的心境。“古仁人之心,或异二者之为”中的“异”是指古代仁人不同于上述“迁客骚人”,能不受自然风物的好坏的影响,“不以物喜,不以己悲”。 f.表达了作者对“不以物喜,不以己悲”这类古仁人的向往与敬慕之情。 g.本文通过对岳阳楼周围景物的描写,以及对“迁客骚人”“览物之情”的分析,表达了作者“不以物喜,不以己悲”的旷达胸襟和“先天下之忧而忧,后天下之乐而乐”的政治抱负,也表示了对好友滕子京的慰勉之意。 (三)艺术特色 1.体会本文骈散结合的语言特点。 本文语言流利畅达,简洁凝练,节奏鲜明,音调铿锵,意境优美,意趣无穷,具有很强的艺术感染力,这得益于作者运用了骈散结合的句式(教师简要介绍骈句、散句的形式特点),那么本文的句式是如何骈散结合的呢? (学生思考,小组讨论) 明确:本文骈句散句的运用,依文章的内容而变化。如开头结尾的叙述性文字运用散句,庄严而质朴;中间写景状物的语句多用骈句,辞彩华美,音韵和谐;议论抒情语段也用散句,抑扬顿挫,富于变化。这样,骈散结合,叙议结合,文质兼美,具有很强的艺术感染力。 2.本文是如何将叙事、写景、抒情、议论有机地结合在一起的?学生讨论,教师引导: 文章开头叙述滕子京谪守巴陵郡不到一年,就做到“政通人和,百废具兴”,已暗含“不以己悲”的意思,说明他不同于一般的“迁客”,为写下文的“迁客骚人”的“览物之情”做铺垫。接着写“岳阳楼之大观”,至“然则北通巫峡”一转,描写了两幅画面,极力渲染“迁客骚人”们的悲和喜,每一个画面都是先写景,后写情,他们的形态虽有别,但实质却相同,都是“以物”“以己”而生。由此再转入议论,将文势推向高潮,提出“先天下之忧而忧,后天下之乐而乐”的观点。 3.第三、四段写景,历来为人称道,有多处“妙点”值得品味。你能列出其中的几处“妙点”吗? (1)段落之间形成对比,突出文章中心; (2)运用对偶、比喻的修辞手法,增强了语言形象生动的效果; (3)先描写景,再抒情,借景抒情而又融情于景; (4)骈散结合,错落有致,多用四字短语,读起来朗朗上口,增强了语言气势; (5)动静结合,“阴风怒号,浊浪排空”“沙鸥翔集,锦鳞游泳”是动;“日星隐耀,山岳潜形”“岸芷汀兰,郁郁青青”是静;动静结合,美不胜收。 (7)选材独具慧眼,画面内外互相补充,立体而丰满。霏霏细雨,连绵一月,湖面除了阴风、浊浪难见它物,而作者偏偏邀来日星、山岳、商旅、虎猿和桅杆、船桨这些画面之外的景物和人组成了由上而下、由近而远的立体画面,怎能不令人于反复玩味之中品尝其妙? 作者另辟蹊径之选材:不侧重于写洞庭湖的胜景,转而从它特殊的地理位置入手,自然引出多会于此的迁客骚人以及他们或悲或喜之情。接着把迁客骚人的悲喜观和古仁人的进行对比突出中心。可谓慧眼独具,别出心裁。 作者另辟蹊径之详略安排:对于洞庭湖“前人之述备矣”的“大观”,作者只是概括描写。接着详写了洞庭湖阴冷、晴明的画面和迁客骚人或悲或喜之情,为下文议论蓄势,再通过探寻古仁人的荣辱观,将之与迁客骚人进行对比,自然突出文章中心。 (8)从不同的感觉器官角度写景。如,第四段从视觉、听觉、嗅觉等角度写景,不同反响。 (四)拓展延伸 范仲淹“先天下之忧而忧,后天下之乐而乐”的观点,在当今价值多元化的社会还有存在的必要吗?结合实际说说你的看法。 (五)小结作业 继续背诵课文;搜集描写岳阳楼景观的诗文。 【答辩题目解析】 1.谈谈语文教学中应该如何向学生提问?提问时应注意什么问题? 2.当前,有的老师在语文教学中引入一些社会上发生的时事热点事件。对此,你怎么看?
选项
答案
解析 1、在语文教学中,教师可以通过提问,更好的去引导学生,抓住学生的思维,控制课堂的节奏,问题导向型的课堂是高效的课堂。 所以作为语文老师,在提问时,要做到“有情境”、“有梯度”和“有发展”。 有情境——应先为学生营造一种气氛,而非直接问到:这里运用了那种表达技巧,或者这里体现了作者什么样的情感,比如在研读一个句子的时候,教师应该先通过泛读,引导学生体会停顿及重音,先从理解句子的内容出发,其次是情感层面的体会,最后才是一些表现手法和表达方式的教授。 有梯度——设置一些有梯度的问题,逐步地实现教学目标以及教学难点,首先,要针对于故事的趣味性,或者说内容性来吸引学生在文中寻找答案。其次,应着重的引导学生去体会作者,在整个描写当中情感的变化。最后,在学生的兴奋点上传授相对枯燥的手法技巧等,此时必然事半功倍。 有发展——在教学中教师应不断加强学习,提高个人素质,善于模仿和迁移,并不断地进行教学反思。其次,教师要改进课堂提问技巧,精心设计,耐心宽容延长“等待”时间用心倾听,善用评价合理反馈。最后,营造良好的提问环境,凸显学生主体,激发学生敢问,引导学生会问,创造自由的教学环境。 2、语文是个基础学科,也是个工具学科,具有思想性和工具性统一的特点。在语文教学中引入一些社会的时事热点事件,我认为是有必要的。 老师在语文教学中引入一些社会时事热点,有一定的意义。一是能激发学生学习语文的热情。时事热点事件来源于实际生活,学生很容易产生学习兴趣,进而有利于高效地完成听说读写等教学任务。二是有利于学生写好作文。现在的一些中高考作文的题材会涉及到时事热点,平时多接触,有利于学生积累素材。三是可以训练学生的分析评判能力,并借此引导学生形成正确的价值观、人生观。通过对时事热点事件的讨论,可以反映出学生的观念,进而适机进行教育引导。 我赞成语文教学中引入一些社会时事热点,但是我认为语文课中的时事热点学习与政治课程要有所不同。政治课主要是把握学生思想动态和培养学生坚定的政治倾向。虽然语文课也培养学生的思想性,但重点是训练学生的听说读写能力,特别是阅读能力和写作能力。所以,语文教学中引入社会时事热点时要注意两个方面。一方面,引入不可过多,更不能当政治课来讲,本末倒置,要完成语文课的既定教学目标。另一方面,时事热点的素材选择要合适、恰当,不可引入太过敏感的话题,以免影响课程节奏和效果。

相关内容:考题,教学,过程,岳阳楼记,文采,美的,词藻,妙处,风骨,英气

猜你喜欢

发表评论
更多 网友评论0 条评论)
暂无评论

Copyright © 2012-2014 恰考网 Inc. 保留所有权利。 Powered by tikuer.com

页面耗时0.0373秒, 内存占用1.06 MB, Cache:redis,访问数据库19次