二、考题解析 【教学过程】 (一)情境导入 有一位博士,他从青年时代起就饱受欧风美雨的沐浴,生活相当西化,西装革履,加上一米八的高个头,仪表...

作者: tihaiku 人气: - 评论: 0
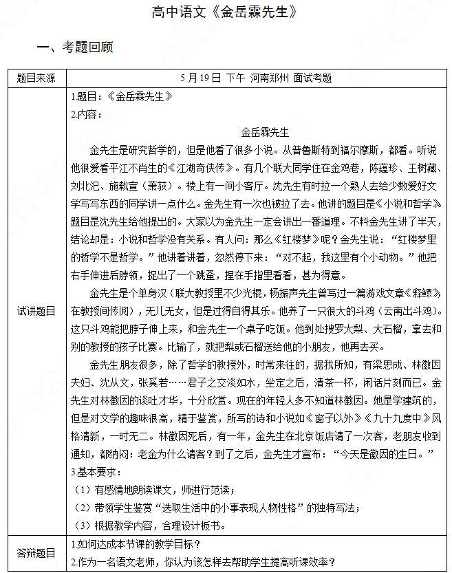
问题 二、考题解析 【教学过程】 (一)情境导入 有一位博士,他从青年时代起就饱受欧风美雨的沐浴,生活相当西化,西装革履,加上一米八的高个头,仪表堂堂,极富绅士气度。然而他又常常不像绅士他酷爱养大斗鸡,屋角还摆着许多蛐蛐缸。吃饭时,大斗鸡堂而皇之地伸脖啄食桌上菜肴,他竟安之若泰,与鸡平等共餐。他就是金岳霖先生,今天就让我们一起走进课文《金岳霖先生》。 (二)整体感知 自由朗读课文,结合注释解决生字词,并思考问题:读完之后,谈谈西南大学教授金岳霖先生给你留下一个什么样的印象? (有趣、幽默、古怪、好玩、重感情) (三)深入研读 再次朗读课文,思考: 汪曾祺写金岳霖选用了哪些材料?(请用简洁的语句概括) (理解专业对话教学 捉跳蚤 和斗鸡同桌吃饭 和小孩子比赛 给林徽因过生日) (2)文本中有许多细节描写都表现了金岳霖先生的真性情,你最欣赏的是哪一个细节描写?说说你的理由。 (捉跳蚤和斗鸡同桌吃饭,展示漫画) (3)“捉跳蚤”“和斗鸡同桌吃饭”这两个细节写出了金岳霖先生非常有趣的老顽童形象但金岳霖先生受人们的尊敬仅仅是因为他有趣吗?文本中有没有哪个细节表现了金岳霖先生另外一面,读了以后让你感动,让你慨叹? (“给逝去的朋友林徽因过生日”这个细节表现了金岳霖先生重于情深于情的一面) (4)作者写金岳霖先生,用了很多细节描写,分小组讨论:鉴赏细节描写应注意什么? (抓住其中的关键词沉潜涵咏,了解人物性格;联系人物的生平经历,深化对细节的认识;融入读者的情感体验,写出独特的感受。) (四)拓展延伸 请用一个词来概括金岳霖先生的性格特点,谈谈你对他的印象。 (五)小结作业 汪曾祺先生用精彩的细节描写,使幽默风趣、直率真诚、朴实、童心未泯的金先生跃然纸上。也让我们明白“真”才是人世间最美好的天性,我们都应该像金先生那样真诚、坦率,做一个真人,一个透明的人,一个纯粹的人。 作业:抓住细节对班里的一位同学进行描写。 【板书设计】 【答辩题目解析】 1.如何达成本节课的教学目标? 2.作为一名语文老师,你认为该怎样去帮助学生提高听课效率?
选项
答案
解析 1、 首先,让学生善于发现问题,深入探究。《金岳霖先生》这一篇文章属于自读课,情感内涵比较丰富,其实内容并不深。本节课在引导学生感悟作品的同时,努力培养学生在鉴赏过程中养成咀嚼涵咏的习惯,尤其是沉潜到作品的深处深入探究,感悟细节之美,体会细节描写对于表现人物的个性的作用。而在生字词,金岳霖、汪曾祺的介绍方面,我则让学生充分利用手上的工具书和《学案》自主学习。 第二,课堂上确实体现以学生为主体,教师为主导的原则。比如说,“从上面这些材料中可看出金先生是一个什么样的人?”这个问题的设计,我采取分组比赛的方式,让学生板书展示,再由学生点评,然后根据学生所写得出问题的答案。课堂上对于问题的设置,我还针对不同的学生,有层次的设置不同难易程度的问题,让所有学生都参与到课堂问题讨论中来。 第三,注重整合,打破教材的框架。教学中我尝试突破单篇教学的局限,打破教材的框架,注意整合板块的相关内容,以《金岳霖先生》为主,与表达交流这一章中“写人要凸显个性”相结合进行教学,更好地发挥板块的整体效益。 第四,注重知识的生成过程,学以致用。让学生通过对细节描写的探究,提升学生对作品的理性分析评价的能力,熟悉细节描写在表现人物个性中的作用。 2、1.专心听 一是要让学生带着目的去听老师讲,二是要让学生带着目的去听同学的发言。 2.仔细看 所谓看就是观察。教师要有目的的提高学生的观察能力,克服他们的粗心。要让学生能通过观察发现问题,提出问题,从而去解决问题。 3.善于想 所谓想就是思考,“学而不思则罔”。课堂上如果不善于思考,老师的课讲得再好,也是没有好效果的。因此,课堂上应要求学生不仅要积极地想,而且还要善于想。要做到眼、耳、手、口、脑并用,即到心到、眼到、口到、耳到、手到。课堂上要敢于想善于想,多问几个“为什么”,多想几个“怎么办”。 4.敢于问 陶行知先生说过:“发明千千万万,起点就是一问。禽兽不如人,过在不会问。智者问得巧,愚者问得笨。人力胜天工,只在每事问。”课堂应鼓励同学们要敢于问,敢于发表自己的见解,敢于暴露自己的问题。

相关内容:考题,教学,过程,情境,博士,青年,时代,生活,高个头,个头,仪表

猜你喜欢

发表评论
更多 网友评论0 条评论)
暂无评论

Copyright © 2012-2014 恰考网 Inc. 保留所有权利。 Powered by tikuer.com

页面耗时0.0462秒, 内存占用1.06 MB, Cache:redis,访问数据库20次