二、考题解析 【教学过程】 (一)设疑导入 设疑:同学们,我们知道叶是植物的营养器官。叶片的结构适于光合作用。上节课我们也学习了制作叶片...

作者: tihaiku 人气: - 评论: 0
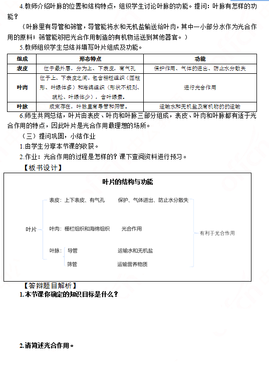
问题 二、考题解析 【教学过程】 (一)设疑导入 设疑:同学们,我们知道叶是植物的营养器官。叶片的结构适于光合作用。上节课我们也学习了制作叶片临时装片的方法。那么叶片结构有怎样的特点呢?它是如何适于光合作用的呢? (二)叶片的结构和功能 1.教师通过多媒体展示叶片的横切面结构示意图,学生对比观察永久装片,认识各部分的结构及特点,提问:大家对应多媒体展示叶片横切面的结构示意图,通过显微镜找出示意图中的各部分所在的位置及细胞的特点?大家由外向内观察,说一说最外层有哪些细胞是什么?有怎样的特点? (表皮位于叶片的最外层,分为上表皮和下表皮,由一层排列紧密、无色透明的细胞组成;表皮上分布着一些气孔,气孔是气体进出叶片的门户。) 2.教师分发绿色植物盆栽给个小组,补充介绍结构表皮的外面常有一层角质层,引导学生猜测表皮的功能。提问:结构决定功能,那么试着说一说叶片表皮的功能?(既有利于光线透入,又能防止叶片内的水分过多散失,并对叶片起保护作用。) 3.教师追问:向里继续观察,内部有哪些细胞?细胞内能够观察到什么结构?排布有怎样的特点?学生进行小组讨论。 (叶肉位于上、下表皮之间,由许多叶肉细胞组成;叶肉细胞中含有绿色颗粒状的叶绿体,叶绿体中含有叶绿素;叶肉属于营养组织,分为栅栏组织和海绵组织。靠近上表皮的栅栏组织细胞呈圆柱形,排列比较整齐,细胞里含有的叶绿体比较多;靠近下表皮的海绵组织细胞形状不规则,排列比较疏松,细胞里含有的叶绿体比较少。绿色植物光合作用就是在叶绿体中进行的。)
选项
答案
解析

相关内容:考题,教学,过程,设疑,植物,营养,器官,叶片,结构,光合作用

猜你喜欢

发表评论
更多 网友评论0 条评论)
暂无评论

Copyright © 2012-2014 恰考网 Inc. 保留所有权利。 Powered by tikuer.com

页面耗时0.0379秒, 内存占用1.05 MB, Cache:redis,访问数据库19次