初中化学《影响钢铁锈蚀的因素》 一、考题回顾 二、考题解析 【教学过程】 (一)导入新课 【多媒体播放】展示锈蚀的铁制品的图片。...

作者: tihaiku 人气: - 评论: 0
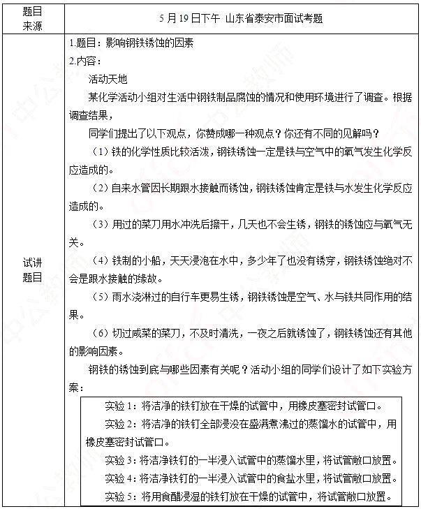
问题 初中化学《影响钢铁锈蚀的因素》 一、考题回顾 二、考题解析 【教学过程】 (一)导入新课 【多媒体播放】展示锈蚀的铁制品的图片。 【教师引导】钢铁的锈蚀不仅是资源的浪费,同时钢铁锈蚀也可能会引起某些安全事故。 【提出问题】如何防治钢铁的腐蚀呢,想要解决这个问题,就需要先了解影响钢铁锈蚀的因素有哪些? (二)新课讲授 【提出问题】联系生活想一想,引起钢铁锈蚀的因素有哪些?题目来源于考生回忆 【学生回答】①铁的化学性质比较活泼,钢铁锈蚀一定是铁与空气中的氧气发生化学反应造成的; ②自来水管因长期跟水接触而锈蚀,钢铁锈蚀肯定是铁与水发生化学反应造成的; ③用过的菜刀用水冲洗后擦干,几天也不会生锈,钢铁的锈蚀应与氧气无关; ④铁制的小船,天天浸泡在水中,多少年了也没锈穿,钢铁锈蚀绝对不会是跟水接触的缘故; ⑤雨水浇淋过的自行车更易锈蚀,钢铁锈蚀是空气、水与铁共同作用的结果; ⑥切过咸菜的菜刀,不及时清洗,一夜之后就锈蚀了,钢铁锈蚀还有其他的影响因素。 …… 【提出问题】如何设计实验来证明水、氧气、其他因素等对钢铁锈蚀的影响? 【多媒体播放】实验方案:题目来源于考生回忆 实验1:将洁净的铁钉放在干燥的试管中,用橡皮塞密封试管口。 实验2:将洁净的铁钉全部浸没在盛满煮沸过的蒸馏水的试管中,用橡皮塞密封试管口。 实验3:将洁净铁钉的一半浸入试管中的蒸馏水里,将试管敞口放置。 实验4:将洁净铁钉的一半浸入试管中的食盐水里,将试管敞口放置。 实验5:将用食醋浸湿的铁钉放在干燥的试管中,将试管敞口放置。 【提出问题】你能解释他们为什么这样设计实验吗?在每个实验中他们想要探究的是哪种因素的影响? 【学生回答】 实验1:探究是否只与氧气有关; 实验2:探究是否只与水有关; 实验3:探究水和氧气对钢铁锈蚀的共同影响; 实验4:探究是否还与其他因素有关; 实验5:探究酸对钢铁锈蚀的影响; 实验1、2、4、5分别与实验3形成对比。 【播放视频】四天后的实验结果。题目来源于考生回忆 【提出问题】根据实验现象判断钢铁锈蚀与哪些因素有关? (以学习小组为单位分析实验现象,探讨钢铁锈蚀与哪些因素有关?) 【学生回答】四天后,实验1、2中的铁钉没生锈,3中铁钉开始生锈,且接触水的地方明显;4中的铁钉生锈,5中的铁钉锈蚀严重。 得出结论,钢铁锈蚀的因素:主要是铁与水、氧气共同反应的结果,同时钢铁的纯度、环境的温度、湿度和酸碱性也会影响钢铁锈蚀。 (三)拓展提高 【提出问题】可以采用哪些方法减缓钢铁的锈蚀? 【学生回答】①钢铁制品的表面保持干燥;②在钢铁的表面涂上一层保护层;③将铁制成不易生锈的合金。 (四)小结作业 小结:总结钢铁锈蚀的因素,减缓钢铁锈蚀的方法。 作业:对于自行车来说,都有哪些部位采用了哪些减缓锈蚀的方法,课下进行总结。 【板书设计】 【答辩题目解析】 1.保护金属资源的途径有哪些? 2.在进行“影响钢铁锈蚀的因素”实验方案的设计时,需要注意什么?
选项
答案
解析 1、①防止金属腐蚀; ②充分回收再利用; ③合理有效地开采矿物; ④寻找金属代用品。题目来源于考生回忆 2、(1)在设计实验的时候需要注意进行控制变量,明确要探究的要素是哪几个,在探究钢铁锈蚀是不是受到这个因素的影响时,需要控制其他的条件不变。 (2)该实验的实验设计较为复杂,对于基础较好的学生来说,可以由教师引导学生进行实验方案的设计,对于基础一般的学生来说,可以由教师出示实验方案,学生思考分别探究了哪些因素对钢铁锈蚀的影响。

相关内容:初中,化学,影响钢铁锈蚀的因素,考题,教学,过程,新课,媒体播放,图片

猜你喜欢

发表评论
更多 网友评论0 条评论)
暂无评论

Copyright © 2012-2014 恰考网 Inc. 保留所有权利。 Powered by tikuer.com

页面耗时0.0337秒, 内存占用1.05 MB, Cache:redis,访问数据库20次