【师生共同总结】因此我们将空间移动、居住地变更、时间限度(通常为一年)这三者称之为人口迁移的三要素,而其他的人口在空间上的变动称之为人口流动。...

作者: tihaiku 人气: - 评论: 0
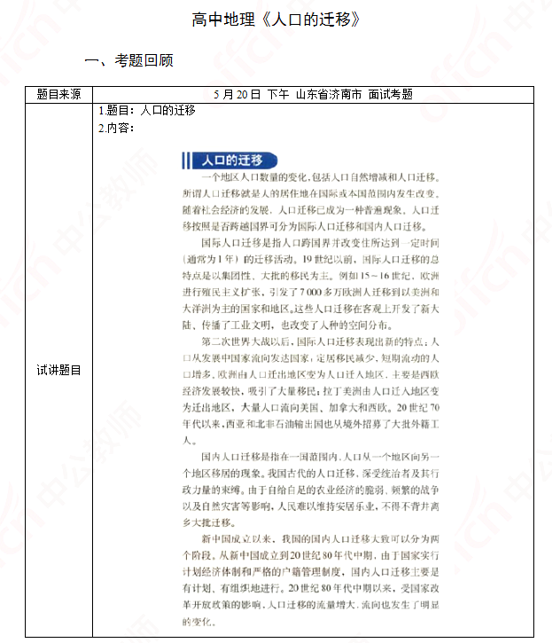
问题 【师生共同总结】因此我们将空间移动、居住地变更、时间限度(通常为一年)这三者称之为人口迁移的三要素,而其他的人口在空间上的变动称之为人口流动。 【过渡】我们知道人口迁移分为两种,一种是国际范围内的移动,一种是在本国范围内的移动。展示素材《殖民主义扩张》记录片。 【问题】请同学们结合影片并阅读课本中的第二、三段,了解国际范围内的移动。四人小组共同解决以下问题。 【师生共同总结】按照时期、特点、流入地、流出地、原因等几个方面对比分析国际范围的人口移动。 【展示素材】《民工潮》纪录片、1949年以来我国国内人口迁移的主要流向。 【问题】请同学们结合影片、图片并阅读课本中的第四、五段,了解我国范围内的移动。 【师生共同总结】随着经济发展、交通便利、生活水平提高等因素,会有越来越多的人口迁移现象。人口迁移能够调节人口空间分布和人才余缺;加强民族融合和文化交流;促进经济发展和缩小地区差异等等,对我们的生活意义重大。 环节三:巩固拓展 结合身边的事例,总结归纳人口迁移对迁入地及迁出地的影响分别是什么? 环节四:小结作业 小结:简要总结本节课内容,并着重对国人口迁移进行回顾和梳理。 作业:课后搜集人口迁移的相关资料,并运用本节课所学知识从多个角度加以分析。 【答辩题目解析】 1.简述新中国以后我国人口迁移的主要原因是什么? 2.请谈一谈你对学习对终身发展有用的地理的理解。
选项
答案
解析 1、新中国成立以后的人口迁移主要有以下几种情况:安置失业人员和闲散劳动力的人口迁移;支援新开发工业基地建设的人口迁移;移民垦荒支援边疆建设农林牧业新基地的人口迁移;高等学校搬迁、招生和分配的人口迁移;新修水利和水库库区移民而引起的人口迁移;压缩城市人口规模而引起的人口迁移;少量的自发迁移。 2、地理课程引导学生从地理的视角思考问题,关注自然与社会,使学生逐步形成人地协调与可持续发展的观念,为培养具有地理素养的公民打下基础。具体表现在: ①获得可发展的地理基础知识和技能;②学会地理思维;③培养地理科学研究能力;④形成环境伦理观念;⑤培养全球意识和爱国情感;⑥养成良好的人文精神与审美情趣。

相关内容:师生,空间,移动,居住地,时间,限度,要素,人口,变动,流动

猜你喜欢

发表评论
更多 网友评论0 条评论)
暂无评论

Copyright © 2012-2014 恰考网 Inc. 保留所有权利。 Powered by tikuer.com

页面耗时0.0611秒, 内存占用1.04 MB, Cache:redis,访问数据库14次