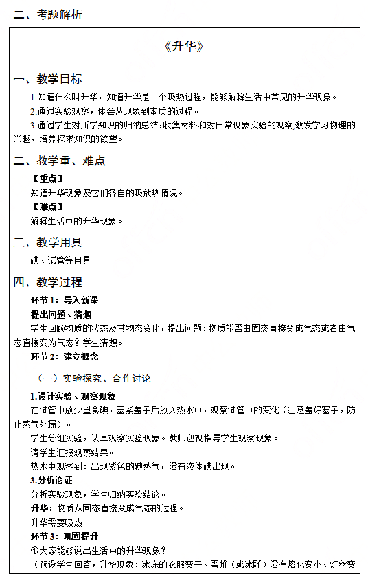
【答辩题目解析】 1. 请你简述一下物态变化。 2. 这节课的教学难点是什么?你是如何突破的?

作者: tihaiku 人气: - 评论: 0
问题 【答辩题目解析】 1. 请你简述一下物态变化。 2. 这节课的教学难点是什么?你是如何突破的?
选项
答案
解析 1、固体、液体、气体是物质存在的三种状态。 1.熔化:物质从固态变成液态的过程叫熔化;要吸热。 2.凝固:物质从液态变成固态的过程叫凝固;要放热。 3.汽化:物质从液态变为气态的过程叫汽化,汽化的方式有蒸发和沸腾;都要吸热。 4.液化:物质从气态变成液态的过程叫液化,液化要放热。使气体液化的方法有:降低温度和压缩体积。(液化现象如:“白气”、雾、等) 5.升华和凝华:物质从固态直接变成气态叫升华,要吸热;而物质从气态直接变成固态叫凝华,要放热。 2、这节课的教学难点就是利用所学升华和凝华的知识来解释生活中的升华、凝华现象。由于升华和凝华现象在日常生活中非常常见的现象。在学生已经知道了什么叫升华和凝华以后。首先我让同学们说一下他们在生活中遇到的升华和凝华现象,根据学生的回答,我会一一给出解释,帮助学生理解,并且纠正学生的一些不正确的认识,接着我会出现一些非常典型的例子如日光灯变黑等,让学生判断和解释之后,我会进行归纳总结。最后再通过多媒体出示一组升华和凝华在生活中的应用例子,让学生彻底的理解深化和凝华,以及突破本节课的难点。

相关内容:答辩,题目,物态,变化,这节,教学,难点,突破

猜你喜欢

发表评论
更多 网友评论0 条评论)
暂无评论

Copyright © 2012-2014 恰考网 Inc. 保留所有权利。 Powered by tikuer.com

页面耗时0.0851秒, 内存占用1.05 MB, Cache:redis,访问数据库20次