初中信息技术《构思与规划生日贺卡动画作品》 一、考题回顾 二、考题解析 【教学过程】 (一)创设情景,导入新课 教师播放事先做好...

作者: tihaiku 人气: - 评论: 0
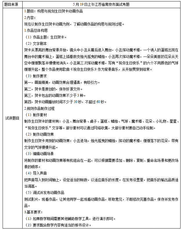
问题 初中信息技术《构思与规划生日贺卡动画作品》 一、考题回顾 二、考题解析 【教学过程】 (一)创设情景,导入新课 教师播放事先做好的生日贺卡动画,让学生欣赏动画。并提出一个问题“要完成这个生日贺卡的制作,需要我们事先确定哪些内容呢?”由于学生已经能够自己制作动画,所以学生会给出一些答案,但是不够细致。 引入课题——构思与规划生日贺卡动画作品。 (二)新知探究 1.分析动画的要素 教师再次出示做好的生日贺卡动画,并进行提问“如果要完成动画的制作,首先确定什么?”,学生通过观察能够给出答案——首先是生日主题,然后确定其所使用的文字。 教师引导学生自主阅读教材,学生阅读完教材之后,得出制作要求部分不完整。然后教师将这几部分的内容进行综合——作品总体构思。 教师对于作品总体构思中的作品主题、文字剧本、制作要求进行简单的讲解,对制作要求、文字剧本当中的一些问题进行重点分析和介绍。 2.交流合作、完成任务 教师提问“根据前面你们自己制作的动画,讨论一下作品制作的整个过程是什么?” 全班分成四个小组,时间10分钟。 学生讨论完成之后,教师随机提问。 教师对学生的回答进行总结,得出作品制作过程包括:制作素材、制作动画效果、编辑动画场景、导入声音、调试并发布动画作品。 教师对素材的重要性以及在制作过程当中的注意事项进行重点介绍。 (三)巩固提高 请同学们按照之前的分组分析一下制作音乐MV动画作品的构思与规划,并将分析的结果填入PPT上所呈现的表格里面。 (四)小结作业 教师与学生一起回顾本节课所学的知识。 让学生制作一份作品的制作进度规划表。 【答辩题目解析】 1.用Flash制作动画都有哪些关键技术? 2.提高学生的信息素养是信息技术课程的总目标,请谈一下你对信息素养含义的理解。
选项
答案
解析 1、使用关键帧:关键帧中的人物及背景动画,可以通过摄像机、扫描仪等设备获得,也可以通过软件来绘制。 自动生成中间画面:只要绘制好关键帧,软件就会自动生成中间画面。 合成画面:会将不同的画面绘制在不同的透明胶片上,再将透明胶片进行精确对位并叠加在一起后进行摄制。 着色:动画软件提供了许多绘画颜料效果,如喷笔、调色板等。 测试动画:在生成和制作特技效果之前,可以直接在计算机屏幕上演示草图或原画,检查动画的预期效果和时间,以便及时发现问题并进行修改。 2、信息素养是一个含义广泛的综合性概念,信息素养不仅包括高效的利用信息资源和信息工具的能力,还包括获取识别信息﹑加工处理信息﹑传递创造信息的能力,更重要的是独立自主学习的态度和方法﹑批判精神以及强烈的社会责任感和参与意识,并将它们用于实际问题的解决中。

相关内容:初中,信息技术,构思与规划生日贺卡动画作品,考题,教学,过程,情景,新课,教师,做好

猜你喜欢

发表评论
更多 网友评论0 条评论)
暂无评论

Copyright © 2012-2014 恰考网 Inc. 保留所有权利。 Powered by tikuer.com

页面耗时0.0464秒, 内存占用1.05 MB, Cache:redis,访问数据库20次