二、考题解析 【教学过程】 (一)激趣导入 1.师生随《龙咚锵》伴奏音乐律动,观察教室布置,会让你们想起什么节日?生回答。 2.课件出示年...

作者: tihaiku 人气: - 评论: 0
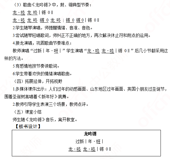
问题 二、考题解析 【教学过程】 (一)激趣导入 1.师生随《龙咚锵》伴奏音乐律动,观察教室布置,会让你们想起什么节日?生回答。 2.课件出示年的来历,学生观看并回答。(背景音乐为《龙咚锵》伴奏音乐)。 3.新年你们是怎么庆祝的?生回答,师小结。 4.揭示课题:《龙咚锵》。 (二)初步感知 1.复听歌曲范唱。问:他们是用什么乐器“龙咚锵”的?请同学们仔细听、仔细看。 2.介绍鼓和镲。 (1)认识鼓,学生探究敲击堂鼓。 (2)认识镲,学生探究打击小鑔。 (三)学唱歌曲 1.合作学习,解决歌曲难点节奏 (1)用对话式、接口式的节奏练习法,纯鼓点的进行节奏练习。 (2)教师示范,学生模拟,解决休止符及附点的用法,要求边拍打边跟着老师说衬词,敲击歌曲中的典型节奏,掌握歌曲中的典型节奏型,表现锣鼓齐鸣的场面。 【答辩题目解析】 1.这首歌节奏如何表达? 2.小学音乐歌曲课是否重要?
选项
答案
解析 1、这节课的节奏练习是很重要的,是本内容重点内容。 首先,合作学习,解决歌曲难点节奏,用对话式、接口式的节奏练习法,纯鼓点的进行节奏练习。教师示范,学生模拟,解决休止符及附点的用法,要求边拍打边跟着老师说衬词,敲击歌曲中的典型节奏,掌握歌曲中的典型节奏型,表现锣鼓齐鸣的场面。 其次,歌曲《龙咚锵》中,鼓、镲典型节奏,接龙演唱,巩固歌曲节奏难点“过新|年?呀|”学生演唱“龙?咚 龙?咚|锵 0‖”后几小节都采用这样的方法。 2、唱歌教学是实践性较强的音乐教学活动,是培养学生音乐表现力和审美力的重要途径。作为一名音乐教师,我会通过以下途径开展好唱歌课的教学: 首先,创设情境,激发唱歌兴趣。唤起学生的兴趣是调动其学习积极性、主动性的关键。所以在唱歌教学时,我会借用美术、舞蹈、游戏、故事等表现形式,生动直观地把歌曲中的歌词内容表现出来,以激发学生的唱歌兴趣。 其次,多种手段,练习唱歌节奏。一首歌曲是由旋律、节奏、力度、速度等多种特性组成的,但节奏是音乐的生命,从节奏入手对学生进行唱歌教学,才能达到良好的效果。例如,让学生用跺脚、拍腿、拍肩等动作训练节奏,或者让学生用朗读歌词的方式,掌握歌曲的节奏。 最后,启发引导,掌握唱歌技巧。大部分学生往往由于缺乏演唱技巧,而在唱歌时大喊大叫,这样既破坏了歌曲的韵律与美感,又容易损伤学生的声带。所以在开展唱歌教学时,我会指导学生处理好歌曲的快慢、强弱、连贯与跳跃的变化。例如,表达高兴时要唱得欢快、活泼;表达抒情时则要连贯、柔和;表达悲伤时则要缓慢、低沉。

相关内容:考题,教学,过程,激趣,师生,龙咚锵,伴奏,音乐,律动,教室,想起,节日,课件

猜你喜欢

发表评论
更多 网友评论0 条评论)
暂无评论
错误啦!

错误信息

  • 消息: [程序异常] : MISCONF Redis is configured to save RDB snapshots, but it's currently unable to persist to disk. Commands that may modify the data set are disabled, because this instance is configured to report errors during writes if RDB snapshotting fails (stop-writes-on-bgsave-error option). Please check the Redis logs for details about the RDB error.
  • 文件: /twcms/kongphp/cache/cache_redis.class.php
  • 位置: 第 85 行
    <?php echo 'KongPHP, Road to Jane.'; ?>