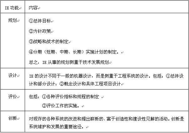
简要说明工业工程(IE)的基本功能及其内容。(14分)

作者: rantiku 人气: - 评论: 0
问题 简要说明工业工程(IE)的基本功能及其内容。(14分)
选项
答案
解析

猜你喜欢

发表评论
更多 网友评论0 条评论)
暂无评论

访问排行

Copyright © 2012-2014 恰考网 Inc. 保留所有权利。 Powered by tikuer.com

页面耗时0.0643秒, 内存占用1.03 MB, Cache:redis,访问数据库20次