关于各种职业损伤的预防措施,错误的是()。A:电脑办公时间过长会危害视力,可以多吃胡萝卜等富含维生素A的食物来缓解B:大运动量的运动和流汗可以预防因长...

作者: rantiku 人气: - 评论: 0
问题 关于各种职业损伤的预防措施,错误的是()。
选项 A:电脑办公时间过长会危害视力,可以多吃胡萝卜等富含维生素A的食物来缓解 B:大运动量的运动和流汗可以预防因长时间使用电脑带来的软组织损伤 C:长期在空调密闭环境中工作的人,应该安排适当的户外运动 D:激光打印机会对呼吸系统造成危害,需要经常开窗通风
答案 B
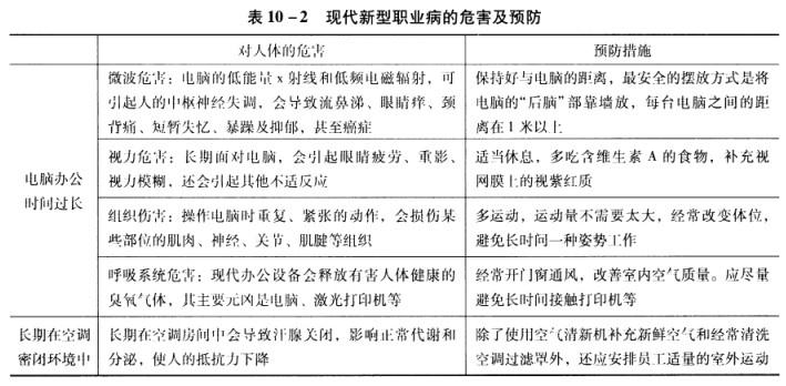
解析 职业损伤是指员工因工作造成的身体或精神上的伤害,包括被法律认可的职业病损伤,也包括由于认定困难或损伤不易察觉的非职业病损伤。现代新型职业病的危害及预防如表10-2所示。

猜你喜欢

发表评论
更多 网友评论0 条评论)
暂无评论

访问排行

Copyright © 2012-2014 恰考网 Inc. 保留所有权利。 Powered by tikuer.com

页面耗时0.0346秒, 内存占用1.03 MB, Cache:redis,访问数据库18次