某知名科技公司对员工绩效考评制度进行了调整,取消了以往七个等级(A、B、C、D、E、F、G)的评等方式,取而代之是四级(1、2、3、4)评等方式。员工如被...

作者: tihaiku 人气: - 评论: 0
问题

某知名科技公司对员工绩效考评制度进行了调整,取消了以往七个等级(A、B、C、D、E、F、G)的评等方式,取而代之是四级(1、2、3、4)评等方式。员工如被评定为1等,说明该员工超越了原定目标;如果评为4等,说明该员工业绩很差。数据显示被评为4等的员工所占比例很小,大部分员工都被评定为2等。

新的绩效考评制度规定,除了由各级主管做年终绩效考评外,员工还可以另外寻找6位同事,以匿名方式对他们进行考评,称之为“360度反馈”.

每年年初,员工都要在充分理解公司的业绩目标和本部门KPI的基础上,在主管的指导下制订自己的绩效计划,并列出自己在“实现业绩目标、执行方案和团队合作”这三个方面所需要采取的具体行动,这相当于员工与公司签订了一份绩效合同。

请您结合本案例,回答下列问题:

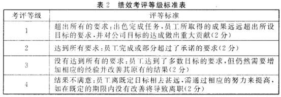
(1)采用定性表述,为该公司设计绩效考评结果1~4级的等级标准,填入表20(8分)

(2)对该公司新的绩效考评制度进行剖析,说明其优点和不足o(10分)

选项

答:(l)

表2绩效考评等级标准表

(2)优点:

①简化了评定等级,更突出了对大多数员工的激励。(1分)

②员工自始至终参与绩效计划的制订过程,增强了员工的自主性,提高了年度绩效计划的科学性和可行性。(1分)

③使员工进一步明确了公司、部门以及自己在本年度内所应当达成的目标要求以及努力的方向。(1分)

④突出了“行动”的重要性.积极倡导注重团队建设的个人承诺的企业文化。(1分)

⑤根据管理人员的特殊性,采取了具有针对性的绩效管理新模式,通过有效的绩效管理.最大限度地调动各级主管的积极性和主动性。(1分)

⑥新的绩效管理模式更有利于促进各级员工的成长和发展。(1分)

不足:

①由于计划目标是根据具体情况确定的,各个部门乃至各个岗位员下的绩效水平,难以横向进行比较。(1分)

②容易造成分配上的不公平。大部分员工被评定为2等,会导致绩效优异的部门认为不公,因为部门主管会认为本部门得2等的人要多一些;而对绩效差的部门,也拿到同样比例的2等,也造成分配上的不公平。(2分)

③从考评者的角度看,以各级主管考评为主是科学合理的,由员工自己另外寻找6位同事,进行所谓的“360度反馈”,具有片面性和盲目性,会直接影响考评结果的信度和绩效。(1分)

答案
解析

相关内容:科技,公司,员工,绩效,考评,制度,调整,等级,方式

猜你喜欢

发表评论
更多 网友评论0 条评论)
暂无评论

访问排行

Copyright © 2012-2014 恰考网 Inc. 保留所有权利。 Powered by tikuer.com

页面耗时0.0369秒, 内存占用1.05 MB, Cache:redis,访问数据库19次