安岩公司最近员工流失的问题十分严重,离职的员工不仅有对公司发展非常重要的技术研发人员,也有中基层管理者,一线生产操作人员的离职率也日渐升高。离职面谈显示收...

作者: tihaiku 人气: - 评论: 0
问题

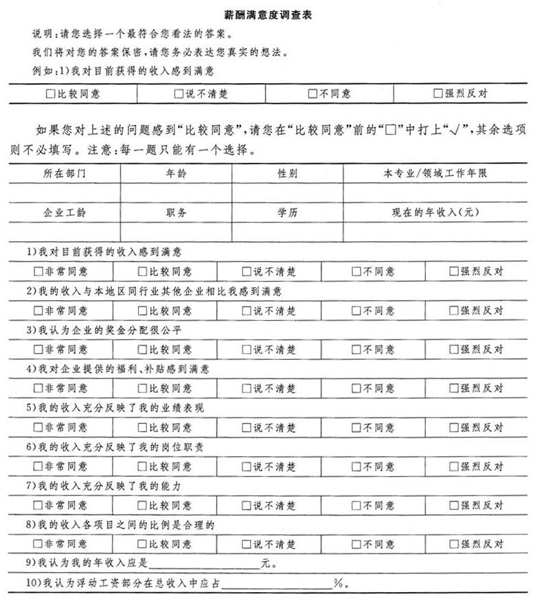
安岩公司最近员工流失的问题十分严重,离职的员工不仅有对公司发展非常重要的技术研发人员,也有中基层管理者,一线生产操作人员的离职率也日渐升高。离职面谈显示收入因素是重要原因之一。以下是若干离职面谈的摘录:A:我2007年进入公司,从那时起工资制度就没有变过,现在我连工龄工资都没有。B:我现在的工资水平是2009年确定的,三年过去了我的收入连动都没动。C:现在五花肉都快涨到20元一斤了,我的工资增长幅度是0,现在工资2000多块根本没法和两年前的2000多块钱相比。D:我表弟在东安公司和我做同样的工作,每月工资比我高300多块,一年就多4000块钱。E:我是设计人员,可是我现在的收入和加班加点的一线工人差不多,我觉得不公平。F:副总一年收入30万,生产线长一年10万,我年收入3万多点,这差距也太大了。关键是,想要高薪就必须升职,但职位就那么多,我看不到涨工资的希望。假如您是安岩公司的薪酬主管,想了解员工对薪酬的具体满意度情况,请设计一份薪酬满意度调查问卷。

选项

薪酬满意度调查表说明:请您选择一个最符合您看法的答案。我们将对您的答案保密,请您务必表达您真实的想法。例如:

1)我对目前获得的收入感到满意

答案
解析

相关内容:安岩,公司,员工,流失,问题,发展,技术,人员,基层,管理者,一线,生产,操作,离职率

猜你喜欢

发表评论
更多 网友评论0 条评论)
暂无评论

访问排行

Copyright © 2012-2014 恰考网 Inc. 保留所有权利。 Powered by tikuer.com

页面耗时0.0593秒, 内存占用1.03 MB, Cache:redis,访问数据库14次