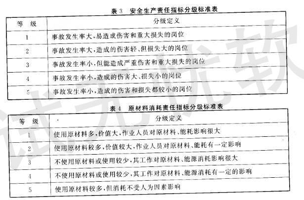
某机械制造企业为了进行岗位工资制度设计,拟对生产岗位进行综合评价。 请您对“安全生产责任”和“原材料消耗责任”两项重要评价指标的分级标准做出设计,填表3...

作者: tihaiku 人气: - 评论: 0
问题 某机械制造企业为了进行岗位工资制度设计,拟对生产岗位进行综合评价。 请您对“安全生产责任”和“原材料消耗责任”两项重要评价指标的分级标准做出设计,填表3和表4中(要求:评价标准划分为五级,并对每个等级做出明确的界定)。
选项
答案
解析 根据题中所给材料,安全责任分为五级,级别越靠前,事故越大,1级最严重。根据题意,可编制下表:

相关内容:机械制造,企业,岗位,工资,制度,设计,生产,综合,安全生产,责任,原材料,消耗,标的,标准

猜你喜欢

发表评论
更多 网友评论0 条评论)
暂无评论

Copyright © 2012-2014 恰考网 Inc. 保留所有权利。 Powered by tikuer.com

页面耗时0.0359秒, 内存占用1.04 MB, Cache:redis,访问数据库19次