在我国现行税法中,采用地区差别定额税率的税种有( )。A.资源税 B.城镇土地使用税 C.耕地占用税 D.土地增值税 E.城市维护建设税

作者: tihaiku 人气: - 评论: 0
问题 在我国现行税法中,采用地区差别定额税率的税种有( )。
选项 A.资源税 B.城镇土地使用税 C.耕地占用税 D.土地增值税 E.城市维护建设税
答案 BC
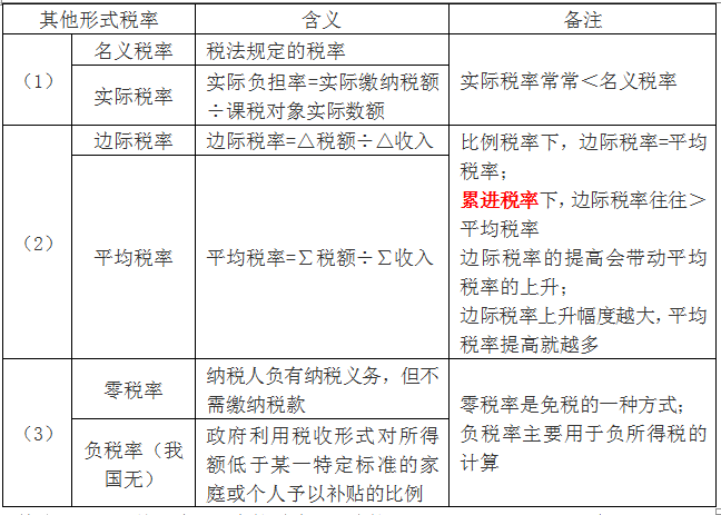
解析 资源税有比例税率、也有定额税率;土地增值税为超率累进税率;城市维护建设税为比例税率。 其他形式的税率

相关内容:我国,税法,地区,差别,定额,税率,税种,资源税,城镇,土地使用税,耕地,土地增值税,城市,建设

猜你喜欢

发表评论
更多 网友评论0 条评论)
暂无评论

访问排行

Copyright © 2012-2014 恰考网 Inc. 保留所有权利。 Powered by tikuer.com

页面耗时0.0392秒, 内存占用1.04 MB, Cache:redis,访问数据库17次