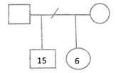
下图所示的家庭结构图表示的意思是()。A:父母双方目前是离婚关系 B:母亲和儿子居住在一起 C:父亲和女儿居住在一起 D:儿子目前15岁

作者: tihaiku 人气: - 评论: 0
问题 下图所示的家庭结构图表示的意思是()。
选项 A:父母双方目前是离婚关系 B:母亲和儿子居住在一起 C:父亲和女儿居住在一起 D:儿子目前15岁
答案 D
解析 考点:家庭结构图。

相关内容:下图,家庭,结构图,父母,双方,关系,儿子,女儿

猜你喜欢

发表评论
更多 网友评论0 条评论)
暂无评论

访问排行

Copyright © 2012-2014 恰考网 Inc. 保留所有权利。 Powered by tikuer.com

页面耗时0.0424秒, 内存占用1.05 MB, Cache:redis,访问数据库20次