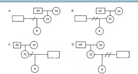
王女士 32岁,与丈夫分居两年,目前带着8岁的女儿与父母一起生活。王女士父亲今年60岁,刚退休;母亲56岁,还在工作。根据上述家庭资料,社会工作者绘制的家...

作者: tihaiku 人气: - 评论: 0
问题 王女士 32岁,与丈夫分居两年,目前带着8岁的女儿与父母一起生活。王女士父亲今年60岁,刚退休;母亲56岁,还在工作。根据上述家庭资料,社会工作者绘制的家庭结构图中,正确的是( )。
选项
答案 A
解析

相关内容:王女士,女士,丈夫,分居,女儿,父母,一起,生活,父亲,今年,母亲,工作,根据,家庭,资料,社会工作者

猜你喜欢

发表评论
更多 网友评论0 条评论)
暂无评论

访问排行

Copyright © 2012-2014 恰考网 Inc. 保留所有权利。 Powered by tikuer.com

页面耗时0.0290秒, 内存占用1.05 MB, Cache:redis,访问数据库19次