工读学校的青少年大多存在一些不良行为,对他人、对社会怀有敌视和不满的情绪,尤其是具有情绪控制能力弱的特点。 【问题】 作为一名专业的社会工作者,请你根...

作者: tihaiku 人气: - 评论: 0
问题 工读学校的青少年大多存在一些不良行为,对他人、对社会怀有敌视和不满的情绪,尤其是具有情绪控制能力弱的特点。 【问题】 作为一名专业的社会工作者,请你根据工读学校的学生普遍存在的认知和行为偏差的情况,拟订一份小组工作方案。
选项
答案
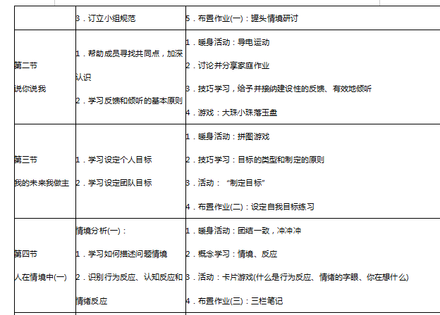
解析 (1)问题的陈述与分析 目前,青少年犯罪现象呈现出上升的态势。家庭和学校教育的偏差,以及社会不良风气对青少年的负面心理和偏差行为都产生了极大的影响,具体分析如下: ①工读学校的青少年普遍受到的影响有: a.内部不良心理因素的影响; b.家庭不良环境和教育的影响; c.朋辈群体的不良影响; d.学校教育方法不当,教育功能偏颇; e.社会不良风气的影响; f.业余生活贫乏。 ②工读学校的青少年可能存在的需求有: a.愤怒控制和放松; b.识别并处理非理性情绪; C.修正偏差行为; d.自我管理; e.朋辈群体正向支持的需求; f.沟通。 (2)方案设计 针对案例情况,社会工作者计划在该工读学校内开展一个认知——行为小组,具体方案如下: ①小组名称:我是天使——做情绪的主人; ②小组工作目标: 总体目标:通过小组工作的形式帮助工读学校的青少年正确控制和处理负面情绪,同时修正偏差行为。 具体目标:协助成员意识到偏差行为的后果和对他人的影响,帮助成员学习情境分析、问题解决、自我管理、情绪放松、沟通的技巧,从而获得来自个体内部和环境的正向支持。 ③小组性质及特征: 性质:教育成长性小组; 小组成员特性:行为存在偏差,对他人和社会存在不满和敌视态度、自我情绪管理不佳的青少年。 ④拟定小组成员人数:12人; ⑤小组人员招募方法:张贴海报、学校班主任或家长推荐; ⑥小组计划纲要(见表8—1)。 表8—1 ⑦方案执行 a.整合资源; b.提供服务; c.监督执行进度; d.处理危机。 ⑧方案评估 a.小组的过程评估,由小组成员填写评估表,在小组执行过程中进行评估; b.小组成员满意度评估,由小组成员对小组进行成效评估; c.小组工作报告以及社会工作者的反思。

相关内容:青少年,行为,社会,情绪,控制,特点,问题,一名,专业,社会工作者

猜你喜欢

发表评论
更多 网友评论0 条评论)
暂无评论

访问排行

Copyright © 2012-2014 恰考网 Inc. 保留所有权利。 Powered by tikuer.com

页面耗时0.0284秒, 内存占用1.05 MB, Cache:redis,访问数据库18次