(方案设计题,20分) 某小区是去年由于7个村拆迁安置而形成的近一万人的“农转居”社区,社区内没有幼儿园,离中小学较远,没有大型的超市、农贸市场,也没有...

作者: tihaiku 人气: - 评论: 0
问题

(方案设计题,20分)

某小区是去年由于7个村拆迁安置而形成的近一万人的“农转居”社区,社区内没有幼儿园,离中小学较远,没有大型的超市、农贸市场,也没有社区活动中心。新的居住方式改变了原来村落的人际关系和支持网络,社区内人际互动较少,缺乏活力。中老年人无事可做,无处可去,学龄儿童无处可玩。社区只有几个零散的文艺兴趣小组,一些原村落的文艺骨干不主动参与社区活动。楼道里乱堆乱放杂物,影响了人们正常行走。大部分社区居民不适应“农转居”后的生活,普遍有一种不满情绪。新建的社区居委会由原居委会改组而成,工作人员缺乏城市社区工作经验。

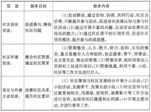
对此,当地政府引进一家社会工作服务机构开展服务。社会工作服务机构经过调查后,制订了以协助居民“农转居”生活方式为目标的社区服务计划。要求:结合本案例,依据“人在情境中”的基本观点,分别从居民、环境、社区居民与环境互动三个层面,设计具体的社区服务方案(只需把各层面的服务目标和内容填入答题卡的相应表格内)。

选项
答案
解析

相关内容:方案设计,小区,农转居,社区,区内,幼儿园,中小学,超市,农贸市场

猜你喜欢

发表评论
更多 网友评论0 条评论)
暂无评论

访问排行

Copyright © 2012-2014 恰考网 Inc. 保留所有权利。 Powered by tikuer.com

页面耗时0.0458秒, 内存占用1.05 MB, Cache:redis,访问数据库19次