甲银行是中国境内A股上市公司,系ABC会计师事务所的常年审计客户。XYZ咨询公司是ABC会计师事务所的网络事务所。在对甲银行20×8年度财务报表执行审计的...

作者: tihaiku 人气: - 评论: 0
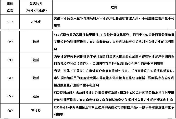
问题 甲银行是中国境内A股上市公司,系ABC会计师事务所的常年审计客户。XYZ咨询公司是ABC会计师事务所的网络事务所。在对甲银行20×8年度财务报表执行审计的过程中存在下列事项: (1)A注册会计师曾担任甲银行20×4年至20×6年度财务报表审计业务的项目质量控制复核人。A注册会计师未参与甲银行20×7年度财务报表审计业务,甲银行于20×8年3月5日对外公布了年度报告。A注册会计师于20×8年3月6日离开了ABC会计师事务所加入了甲银行担任甲银行监事长。 (2)乙银行和甲银行均属于丙集团的重要子公司。丙集团于20×8年2月聘请XYZ咨询公司为乙银行和甲银行提供IT系统升级优化服务。 (3)XYZ咨询公司合伙人C的儿子持有甲银行少量的债券,截止20×8年12月31日,这些债券市值为10000元。合伙人C自20×7年起为甲银行的全资下属某分行提供企业所得税申报服务,且在服务过程中不承担管理层职责。 (4)丁公司是中国境内主板上市公司,丁公司持有甲银行51%的股权,且甲银行对丁公司重要。甲银行审计项目经理D注册会计师父亲于20×8年10月购买1000股丁公司股票,截止20×8年12月31日,股票市值近3000元。 (5)甲银行于20×8年初兼并了戊担保公司,戊公司占兼并后的甲银行总资产的25%,为了使戊公司形成与甲银行统一的财务报告核算系统,甲银行聘请XYZ咨询公司重新设计该系统。 (6)戍公司是甲银行的子公司,从事保险业务,ABC会计师事务所自20×7年起每年按通行商业条款购买戍公司的员工医疗补充保险产品。 要求: 针对上述第(1)至(6)项,逐项指出是否存在违反中国注册会计师职业道德守则有关职业道德和独立性规定的情况,并简要说明理由。将答案直接填入答题区相应的表格内。
选项
答案
解析

相关内容:银行,中国,境内,上市公司,会计师,事务所,常年,审计,客户,咨询公司,网络,年度,财务,报表

猜你喜欢

发表评论
更多 网友评论0 条评论)
暂无评论

访问排行

Copyright © 2012-2014 恰考网 Inc. 保留所有权利。 Powered by tikuer.com

页面耗时0.0647秒, 内存占用1.05 MB, Cache:redis,访问数据库19次