上市公司甲公司是 ABC 会计师事务所的常年审计客户。乙公司是非公众利益实体,于 2014 年 6 月被甲公司收购,成为甲公司重要的全资子公司。XYZ 公...

作者: tihaiku 人气: - 评论: 0
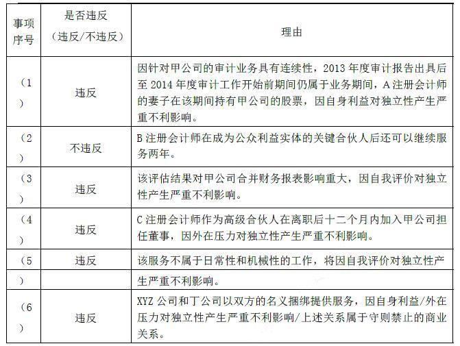
问题 上市公司甲公司是 ABC 会计师事务所的常年审计客户。乙公司是非公众利益实体,于 2014 年 6 月被甲公司收购,成为甲公司重要的全资子公司。XYZ 公司和 ABC 会计师事务所处于同一网络。审计项目组在甲公司 2014 年度财务报表审计中遇到下列事项: (1)A 注册会计师自 2012 年度起担任甲公司财务报表审计项目合伙人,其妻子在甲公司 2013 年年度报告公布后购买了甲公司股票 3000 股,在 2014 年度审计工作开始前卖出了这些股票。 (2)B 注册会计师自 2009 年度起担任乙公司财务报表审计项目合伙人,在乙公司被甲公司收购后,继续担任乙公司 2014 年度财务报表审计项目合伙人,并成为甲公司的关键审计合伙人。 (3)在收购过程中,甲公司聘请 XYZ 公司对乙公司的各项资产和负债进行了评估,并根据评估结果确定了购买日乙公司可辨认净资产的公允价值。 (4)C 注册会计师曾是 ABC 会计师事务所的管理合伙人,于 2014 年 1 月退休后担任甲公司董事。 (5)丙公司是甲公司新收购的海外子公司,为甲公司不重要的子公司。丙公司聘请XYZ 公司将其按照国际财务报告准则编制的财务报表转化为按照中国企业会计准则编制的财务报表。 (6)甲公司的子公司丁公司提供信息系统咨询服务,与 XYZ 公司组成联合服务团队,向目标客户推广营业税改增值税相关咨询和信息系统咨询一揽子服务。 要求: 针对上述第(1)至第(6)项,逐项指出是否可能存在违反中国注册会计师职业道德守则有关独立性规定的情况,并简要说明理由。将答案直接填入答题区相应的表格内。
选项
答案
解析

相关内容:上市公司,公司,会计师,事务所,常年,审计,客户,是非,公众,利益,实体,全资,子公司

猜你喜欢

发表评论
更多 网友评论0 条评论)
暂无评论

访问排行

Copyright © 2012-2014 恰考网 Inc. 保留所有权利。 Powered by tikuer.com

页面耗时0.0465秒, 内存占用1.05 MB, Cache:redis,访问数据库20次