甲集团公司(以下简称甲公司)于2016年首次公开发行A股股票并上市,主要研发、生产和销售铝制品,具有完整的铝制品产业链生产线。甲公司产品主要用于铝合金列车...

作者: tihaiku 人气: - 评论: 0
问题 甲集团公司(以下简称甲公司)于2016年首次公开发行A股股票并上市,主要研发、生产和销售铝制品,具有完整的铝制品产业链生产线。甲公司产品主要用于铝合金列车、手机、电脑、航空、汽车等上下游企业。2017年5月,甲公司顺利实现了对美国波音航空板产品的批量供货;2018年2月,甲公司与全球著名的航空发动机制造商罗尔斯·罗伊斯(Rolls Royce)签署了发动机旋转件供货合同,甲公司业务不断向欧美国家发展。 甲公司是ABC会计师事务所的常年审计客户。ABC会计师事务所委派A注册会计师担任甲公司2019年度财务报表审计项目合伙人。 资料一: A注册会计师在审计工作底稿中记录了所 了解的甲公司情况及其环境,部分内容摘录如下: (1)甲公司上市后营业收入保持稳定增长,每年增长10%左右。2019年2月,甲公司董事会向管理层下达2019年度经营目标,其中要求2019年度营业收入较2018年度至少增长20%。2020年1月,市场研究机构发布的报告显示,2019年铝制品行业营业收入增长率为9.8%。 (2)为了进一步拓展国内市场份额,甲公司将原来以预收款为主的销售方式改为以除销为主的销售方式。 (3)2019年2月,甲公司除了在国内增加销售分支机构外,在欧美国家也新设了若干分支机构力推销售宣传,尽管如此,由于受到中美贸易摩擦的直接影响,甲公司在美国销售订单减少,出口美国部分产成品存货库存积压严重。 (4)2019年,甲公司董事会提出科技创新战略,进一步扩大研发团队,增加研发资金的投入,研发行业产品新技术。 (5)为了促进公司业绩实现年初目标,甲公司董事会调整绩效政策,其中一个方面是大幅提高管理层效益工资中与公司当年经营业绩完成情况挂钩部分所占的比重。 (6)甲公司及其子公司均使用ERP系统进行业务核算,期末自动生成财务报表。A注册会计师在审计甲公司2018年度财务报表时测试了该ERP系统,注意到甲公司信息技术一般控制存在重大缺陷。甲公司在2019年对ERP系统相应的信息技术一般控制进行了改进,并且重新开发应用了部分与财务核算相关的模块。 资料二: A注册会计师在审计工作底稿中记录了甲公司的财务数据,部分内容摘录如下:

资料三: A注册会计师在审计工作底稿中记录了甲公司销售与收款循环的内部控制,部分内容摘录 如下:

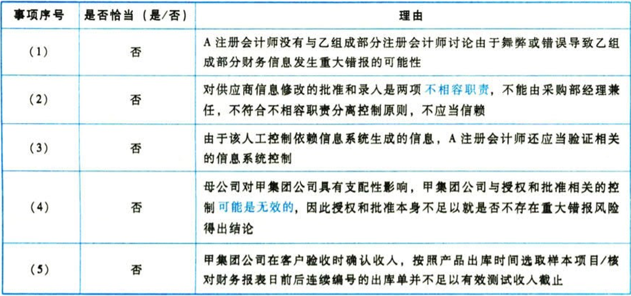
资料四: A注册会计师在审计工作底稿中记录了具体审计计划,部分内容摘录如下: (1)A注册会计师参与乙组成部分注册会计师实施的风险评估程序的性质和范围包括:①与乙组成部分注册会计师讨论对集团而言重要的乙公司业务活动;②复核乙组成部分注册会计师对识别出的导致集团财务报表发生重大错报的特别风险形成的审计工作底稿。 (2)甲公司将经批准的合格供应商信息录入信息系统形成供应商主文档,生产部员工在信息系统中填制连续编号的请购单时只能选择该主文档中的供应商。供应商的变动需由采购部经理批准,并由其在系统中更新供应商主文档。A注册会计师认为该内部控制设计合理,拟予以信赖。 (3)甲公司根据预期信用损失对部分应收账款计提坏账准备,财务人员根据信息系统生成的账龄信息计算坏账准备金额,由财务经理复核并报财务总监批准。A注册会计师拟询问财务经理和财务总监,检查复核与批准记录,以测试该控制运行的有效性。 (4)2019年,甲公司以1000万元向具有支配性影响的母公司购买一项资产。A注册会计师了解到该交易已经由董事会授权和批准,因此,认为不存在重大错报风险。 (5)甲公司在发货时开具出库单,在客户验收后确认销售收入。出库单按出库顺序连续编号。A注册会计师拟选取2019年12月最后若干张和2020年1月最前若干张出库单,检查其对应的销售收入是否分别记录在2019年度和2020年度。 资料五: A注册会计师在审计工作底稿中记录了审计程序的执行情况,部分内容摘录如下: (1)截至2019年底,针对甲公司出口美国产成品存货,A注册会计师检查了国内仓储中心的出库单、美国销售分支机构的签收单,同时委托甲公司在美国销售分支机构盘点期末产成品存货库存,并提供2019年的12月31日的盘点清单。A注册会计师核对盘点清单与账面记录一致,未发现错报。 (2)A注册会计师在测试甲公司临近2019年末的会计分录和其他调整时,选取了25笔符合预定特征的样本项目,检查这些会计分录和其他调整是否获得管理层批准,入账金额是否准确,未发现错报。 (3)甲公司2019年发生一笔员工虚报办公用品的管理费用,金额50万元,A注册会计师对管理费用内部控制未予以信赖,通过实施实质性分析程序获取了与管理费用相关的审计证据。 (4)甲公司的销售费用存在低估风险,总体规模在2000以上。A注册会计师采用货币单元抽样方法对销售费用实施了细节测试。 要求: (1)针对资料一第(1)至(6)项,结合资料二,假定不考虑其他条件,逐项指出资料一所列事项是否可能表明存在重大错报风险,如果认为可能表明存在重大错报风险,简要说明理由。如果认为该风险为认定层次重大错报风险,说明该风险主要与哪些财务报表项目的哪些认定相关(不考虑税务影响)。 (2)针对资料三第(1)至(3)项,假定不考虑其他条件,逐项指出资料三所列控制的设计是否存在缺陷。如认为存在缺陷,简要说明理由。 (3)针对资料四第(1)至(5)项,假定不考虑其他条件,逐项指出A注册会计师的处理是否恰当。如不恰当,简要说明理由。 (4)针对资料五第(1)至(4)项,假定不考虑其他条件,逐项指出A注册会计师的处理是否恰当。如不恰当,简要说明理由。
选项
答案
解析 针对要求(1):

针对要求(2):

针对要求(3):

针对要求(4):

相关内容:集团公司,以下简称,公司,2016年,股票,上市,生产,销售,铝制品,产业链,生产线,产品,铝合金,列车

猜你喜欢

发表评论
更多 网友评论0 条评论)
暂无评论

访问排行

Copyright © 2012-2014 恰考网 Inc. 保留所有权利。 Powered by tikuer.com

页面耗时0.0339秒, 内存占用1.06 MB, Cache:redis,访问数据库19次