表1是企业人员招聘中A、B、C三位求职者的职业人格测试结果分析表,各类型人格按照1~10分等级评分。表2是职业人格类型说明表。 (1)请结合表2...

作者: tihaiku 人气: - 评论: 0
问题

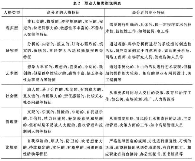
表1是企业人员招聘中A、B、C三位求职者的职业人格测试结果分析表,各类型人格按照1~10分等级评分。表2是职业人格类型说明表。

(1)请结合表2提供的职业人格类型说明,分析表1中A、B、C三位求职者各有什么职业人格特征,如果录用,建议安排在什么类型岗位?

(2)怎样看待这些测试结果?

选项
答案
解析

由表1知,A:现实8,常规7,原则性强建议安排常规事物性工作,如质检员;B:管理8,建议安排初、中级管理职位;C:管理8,社会7,艺术6,建议安排高级管理职位,如销售、经营等经理、主管,经培训可胜任总监等职位。

(2)通过职业性向的检测,可以最大限度做到人事合理配置;科学的测评方法可以降低人事不符及录用后离职的成本;可以为员工职业生涯规划、培训开发规划提供依据。

相关内容:业人员,招聘,求职者,职业,人格,测试,结果,分析,类型,评分

猜你喜欢

发表评论
更多 网友评论0 条评论)
暂无评论

访问排行

Copyright © 2012-2014 恰考网 Inc. 保留所有权利。 Powered by tikuer.com

页面耗时0.0311秒, 内存占用1.05 MB, Cache:redis,访问数据库19次