某河道整治工程的主要施工内容有河道疏浚,原堤防加固,新堤防填筑等。承包人依据《水利水电工程标准施工招标文件》(2009年版)与发包人签订了施工合同,合同约...

作者: tihaiku 人气: - 评论: 0
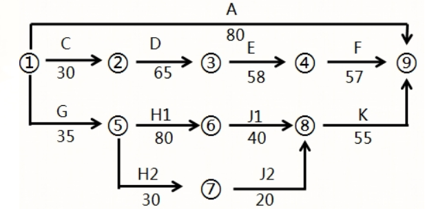
问题 某河道整治工程的主要施工内容有河道疏浚,原堤防加固,新堤防填筑等。承包人依据《水利水电工程标准施工招标文件》(2009年版)与发包人签订了施工合同,合同约定工期为9个月(每月按30天计算,下同),2015年10月1日开工。承包人编制并经监理人同意的进度计划如图所示: 本工程施工中,发生如下事件: 事件一:工程如期开工,但因征地未按期完成,导致临时交通道路推迟20天完成。发包人要求承包人采取赶工措施,保证工程按合同要求的工期目标完成,承包人确定了工期优化方案; (1)原堤防加固,按增加费用最小原则进行工期优化,相应的工期优化,费用关系见下表: (2)新堤填筑,采用增加部分关键工作的施工班组,组织平行施工优化工期,计划调整费用增加情况见下表: (3)河道疏浚,计划于2015年12月1日开始 项目部按优化措施编制调整后的进度计划及赶工措施报告,并上报监理人批准。 事件二,项目经理因患病经常短期离开施工现场就医,鉴于项目经理健康状况,承包人按合同规定履行相关程序后,更换了项目经理。 事件三,承包人在取得合同工程完工证书后,向监理人提交了完工付款申请,包括发包人已支付承包人的工程款,并提供了相关证明材料。 事件四,承包人在编制竣工图时,对其中图面变更比例超过1/3的施工图进行了重新绘制,并按档案验收要求进行编号和标注。 <1> 、根据事件一用双代号网络图绘制,从2015年12月1日起,优化进度计划,计算赶工所增加的费用。 <2> 、根据事件二,分别说明项目经理短期离开施工现场和承包人更换项目经理应履行的程序。 <3> 、根据事件三,承包人提交的完工付款申请单中,除发包人已支付承包人的工程款外,还应有哪些内容啊? <4> 、事件四中承包人重新绘制的竣工图应如何编号?竣工图图标栏中应标注的内容有哪些?
选项
答案
解析 <1> 、(1)B工作延误20天后,优化后续工作的网络图如下: ①原堤防加固线路为:①→②→③→④→⑤→⑨,线路总长度为260天。由于B工作延误20天,那么原堤防加固需要赶工10天。从赶工费用最低的原则出发,优先压缩费用增加率低的工作。因此工作E压缩2天,工作D压缩5天,工作F压缩3天,满足压缩10天的要求。压缩费用为:2.4×2+2.6×5+2.8×3=26.2万元。 ②新堤填筑对工作H和工作J增加了施工队数量,所以赶工的费用累计为:25+22=47万元。 ③所以赶工所增加的费用总共为:26.2+47=73.2万元。 <2> 、(1)承包人项目经理短期离开施工场地,应事先征得监理人同意,并委派代表代行其职责。 (2)承包人更换项目经理应事先征得发包人同意,并应在更换14天前通知发包人和监理人。 <3> 、完工付款申请单应包括下列内容:完工结算合同总价、发包人已支付承包人的工程价款、应扣留的质量保证金、应支付的完工付款金额。 <4> 、(1)施工图纸变更比例超过1/3的部分,应重新绘制竣工图。重绘图应按原图编号,并在说明栏内注明变更依据。 (2)在图标栏内注明“竣工阶段”和绘制竣工图的时间、单位、责任人。监理单位应在图标上方加盖并签署“竣工图确认章”。

相关内容:河道,整治,工程,施工,内容有,堤防,加固,新堤防,承包人,依据,水利水电工程标准施工招标文件,2009年版,合同

猜你喜欢

发表评论
更多 网友评论0 条评论)
暂无评论

访问排行

Copyright © 2012-2014 恰考网 Inc. 保留所有权利。 Powered by tikuer.com

页面耗时0.0313秒, 内存占用1.05 MB, Cache:redis,访问数据库18次