背景资料 某新建中型泵站开工前,项目部根据施工合同,编制了泵站建筑安装工程内容及工程量表,绘制了网络进度计划(如图1所示),并提交监理单位批准。 ...

作者: tihaiku 人气: - 评论: 0
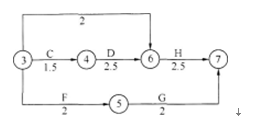
问题 背景资料 某新建中型泵站开工前,项目部根据施工合同,编制了泵站建筑安装工程内容及工程量表,绘制了网络进度计划(如图1所示),并提交监理单位批准。 泵站建筑安装工程内容及工程量表 工程如期开工,施工中发生如下事件: 事件1:在第4个月末检查进度时,A工作和B工作已完成,C工作完成43.5万元的工作量,E工作还未开始,F工作完成36万元的工作量,项目部进行进度偏差分析,为保证合同工期目标实现,按照费用增加最少原则,调整了计划,新计划上报批准并按此组织实施。 事件2:D工作是该工程的重点,对该工作进度情况进行了定期跟踪检查,并对有关数据进行了统计,D工作进度曲线如图2所示。 事件3:因征地补偿款未及时兑现,当地群众聚众到工地阻挠施工,挖断施工进场道路,机电设备无法如期运到施工现场,导致施工暂停。经当地政府协调,事情得到妥善解决,承包人在暂停施工1个月后按照监理人的指示复工。 问题 1.根据事件1,分析C、E和F工作在第4个月末进度情况[分别按“××工作实际完成了×个月的工程量,比最早完成提前(或拖延)×个月”表述],假定各项工作均匀进行,判断对总工期有何影响。 2.除C工作外,根据泵站建筑安装工程内容及工程量表,按费用增加最少原则,绘制第4个月以后的网络进度计划,计算缩短工期增加的总费用。 3.根据D工作进度计划曲线图,指出第15天末D工作超额(或拖欠)累计工程量的百分比,超额(或拖欠)工程量金额,提前(或拖延)时间,D工作的实际持续时间。 4.针对事件3中发生的暂停施工情况,根据《水利水电工程标准施工招标文件》(2009年版),说明承包人在暂停施工指示方面应履行哪些程序。
选项
答案
解析 1. 在第4个月末进度情况: C工作实际完成了0.5个月的工程量(C工作计划87万元/月),比最早完成时间拖延了1个月; E工作实际完成了0个月的工程量,比最早完成时间拖延1.5个月; F工作实际完成了0.5个月的工程量(F工作计划72万元/月),比最早完成时间拖延了1个月。 由于E工作、F工作为非关键工作,总时差分别为3个月、3.5个月,E、F工作拖延均不影响总工期,C工作为关键工作,因此影响总期1个月。 2. 调整后的进度计划如下: 3. 在D工作进度曲线图中的第15天末,D工作拖欠累计工程量的5%(22-17=5%),拖欠工程量18.4万元(368×5%=18.4万元),拖延工作时间5天(15-10=5天),实际持续时间70天(75-5=70天)。 4. 针对该情况,承包人应先暂停施工,并及时向监理人提出暂停施工的书面申请,承包人按监理人答复意见处理,若监理人在接到申请的24小时内未答复,视为同意承包人的要求。

相关内容:背景,资料,泵站,开工,项目部,根据,施工,合同,编制,建筑,内容,工程,网络,进度,计划,如图,1所示,监理单位

猜你喜欢

发表评论
更多 网友评论0 条评论)
暂无评论

访问排行

Copyright © 2012-2014 恰考网 Inc. 保留所有权利。 Powered by tikuer.com

页面耗时0.0527秒, 内存占用1.05 MB, Cache:redis,访问数据库20次