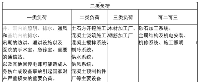
下列施工用电负荷属一类负荷的是( )。A.基坑内的施工照明 B.坝基石方开挖 C.混凝土浇筑施工 D.重要的通信站

作者: tihaiku 人气: - 评论: 0
问题 下列施工用电负荷属一类负荷的是( )。
选项 A.基坑内的施工照明 B.坝基石方开挖 C.混凝土浇筑施工 D.重要的通信站
答案 D
解析

相关内容:施工,用电,负荷,照明,坝基,石方,开挖,混凝土,通信

猜你喜欢

发表评论
更多 网友评论0 条评论)
暂无评论

Copyright © 2012-2014 恰考网 Inc. 保留所有权利。 Powered by tikuer.com

页面耗时0.0386秒, 内存占用1.04 MB, Cache:redis,访问数据库20次