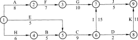
某施工双代号网络进度计划如下图所示,其中A、B、D工作使用同一种施工机械,开工前有一台施工机械出现故障,导致可使用的该机械只有一台,根据现场施工条件,工作...

作者: tihaiku 人气: - 评论: 0
问题 某施工双代号网络进度计划如下图所示,其中A、B、D工作使用同一种施工机械,开工前有一台施工机械出现故障,导致可使用的该机械只有一台,根据现场施工条件,工作顺序调整为B、A、D,设备租赁费2000元/天。 问题: 1.根据此设备的约束条件,绘出新的网络计划图。 2.计算调整后网络计划工期并指出关键线路。 3.由于业主的原因,工作E比原计划延长5天,工作G比原计划延长2天。由于承包商原因,工作K比原计划延长10天,该设备共闲置多少天 4.承包商可要求业主给予该设备闲置补偿多少元
选项
答案
解析 1.由于设备约束条件限制,A工作要在B工作结束后开始,其新网络计划如下图所示。 2.调整后网络计划的计算工期为41天,关键线路为H →B→A→F→G→J。 3.工作E延长的5天在自由时差内,对后续工作没有影响,工作D的最早开始时间仍为第20天,工作G、K对B、A、D工作不产生影响。A工作结束到D工作开始,设备共闲置1天。 4.承包商不应要求业主给予设备闲置补偿。

相关内容:施工,代号,网络,进度,计划,下图,工作,机械,开工,故障,只有,根据,现场,条件

猜你喜欢

发表评论
更多 网友评论0 条评论)
暂无评论

Copyright © 2012-2014 恰考网 Inc. 保留所有权利。 Powered by tikuer.com

页面耗时0.0369秒, 内存占用1.05 MB, Cache:redis,访问数据库20次