《义务教育生物学课程标准(2011年版)》关于“鸟的生殖和发育”的具体内容要求是:知道鸟的生殖和发育的过程。某节教材内容通过提出问题展开讨论,然后观察鸡卵...

作者: tihaiku 人气: - 评论: 0
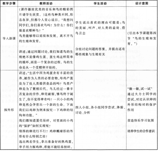
问题 《义务教育生物学课程标准(2011年版)》关于“鸟的生殖和发育”的具体内容要求是:知道鸟的生殖和发育的过程。某节教材内容通过提出问题展开讨论,然后观察鸡卵的结构,最后通过利用学生已有的知识,更加清晰地知道鸟类生殖和发育的过程。 (1)设计本节课的教学重、难点。(10分) (2)设计一个学生自主探究、合作学习的教学过程。(20分)
选项
答案
解析 (1)教学重难点 教学重点: ①鸟卵适于陆地上发育的结构特点。②鸟的生殖和发育的基本过程。 教学难点: 通过观察实验等活动促进生物学概念的建构。 (2)教学过程

相关内容:义务教育生物学课程标准(2011年版),生殖,发育,内容,求是,过程,某节,教材,鸡卵

猜你喜欢

发表评论
更多 网友评论0 条评论)
暂无评论

访问排行

Copyright © 2012-2014 恰考网 Inc. 保留所有权利。 Powered by tikuer.com

页面耗时0.0444秒, 内存占用1.04 MB, Cache:redis,访问数据库18次